WARNING:
JavaScript is turned OFF. None of the links on this concept map will
work until it is reactivated.
If you need help turning JavaScript On, click here.
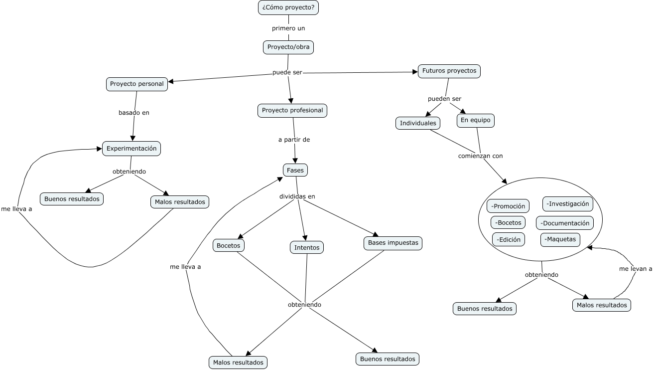
Este Cmap, tiene información relacionada con: mapa conceptual Paula Martí, Proyecto/obra puede ser Proyecto personal, Bocetos obteniendo Buenos resultados, En equipo comienzan con, obteniendo Buenos resultados, Fases divididas en Intentos, Proyecto/obra puede ser Proyecto profesional, obteniendo Malos resultados, Malos resultados me lleva a Experimentación, Bases impuestas obteniendo Malos resultados, Intentos obteniendo Malos resultados, Experimentación obteniendo Buenos resultados, Experimentación obteniendo Malos resultados, Bocetos obteniendo Malos resultados, Fases divididas en Bocetos, Individuales comienzan con, Malos resultados me levan a, Proyecto/obra puede ser Futuros proyectos, ¿Cómo proyecto? primero un Proyecto/obra, Intentos obteniendo Buenos resultados, Bases impuestas obteniendo Buenos resultados