WARNING:
JavaScript is turned OFF. None of the links on this concept map will
work until it is reactivated.
If you need help turning JavaScript On, click here.
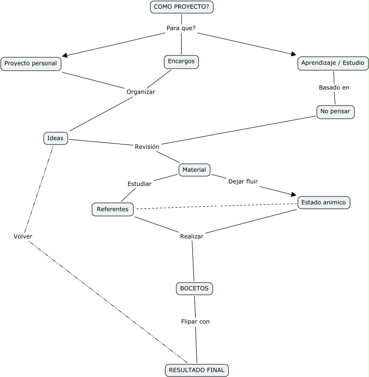
Este Cmap, tiene información relacionada con: Cristian Gonzalez, COMO PROYECTO? Para que? Encargos, Proyecto personal Organizar Ideas, COMO PROYECTO? Para que? Proyecto personal, BOCETOS Flipar con RESULTADO FINAL, Estado animico Realizar BOCETOS, Estado animico Referentes, Ideas Revisión Material, Material Estudiar Referentes, COMO PROYECTO? Para que? Aprendizaje / Estudio, Aprendizaje / Estudio Basado en No pensar, No pensar Revisión Material, Referentes Realizar BOCETOS, Encargos Organizar Ideas, Material Dejar fluir Estado animico, RESULTADO FINAL Volver Ideas