WARNING:
JavaScript is turned OFF. None of the links on this concept map will
work until it is reactivated.
If you need help turning JavaScript On, click here.
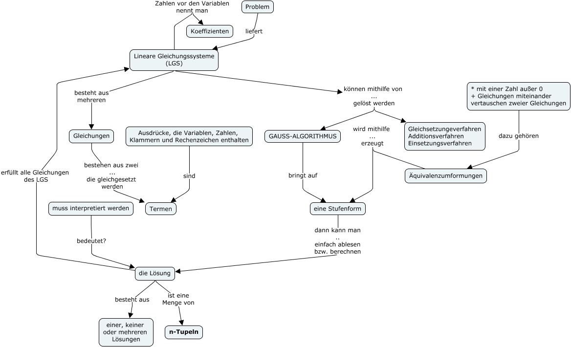
Dieses mit IHMC CmapTools erstellte CMap hat Informationen bezüglich: 12M1_LGS, die Lösung ist eine Menge von n-Tupeln, Lineare Gleichungssysteme (LGS) können mithilfe von ... gelöst werden GAUSS-ALGORITHMUS, Gleichungen bestehen aus zwei ... die gleichgesetzt werden Termen, Lineare Gleichungssysteme (LGS) können mithilfe von ... gelöst werden Gleichsetzungeverfahren Additionsverfahren Einsetzungsverfahren, die Lösung besteht aus einer, keiner oder mehreren Lösungen, Problem liefert Lineare Gleichungssysteme (LGS), muss interpretiert werden bedeutet? die Lösung, Ausdrücke, die Variablen, Zahlen, Klammern und Rechenzeichen enthalten sind Termen, GAUSS-ALGORITHMUS bringt auf eine Stufenform, Lineare Gleichungssysteme (LGS) besteht aus mehreren Gleichungen, * mit einer Zahl außer 0 + Gleichungen miteinander vertauschen zweier Gleichungen dazu gehören Äquivalenzumformungen, eine Stufenform dann kann man .. einfach ablesen bzw. berechnen die Lösung, die Lösung erfüllt alle Gleichungen des LGS Lineare Gleichungssysteme (LGS)