WARNING:
JavaScript is turned OFF. None of the links on this concept map will
work until it is reactivated.
If you need help turning JavaScript On, click here.
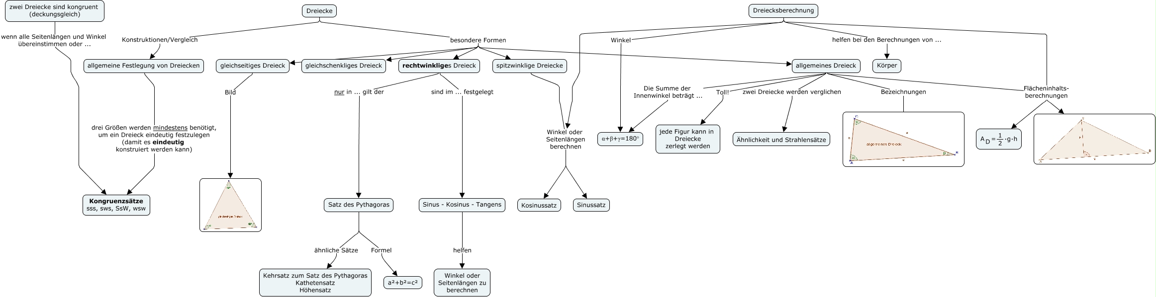
Dieses mit IHMC CmapTools erstellte CMap hat Informationen bezüglich: Übersicht-Trigonometrie, allgemeines Dreieck Die Summe der Innenwinkel beträgt ... α+β+γ=180°, spitzwinklige Dreiecke Winkel oder Seitenlängen berechnen Kosinussatz, Dreiecksberechnung Flächeninhalts- berechnungen <math xmlns="http://www.w3.org/1998/Math/MathML"> <mrow> <mmultiscripts> <mtext> A </mtext> <mtext> D </mtext> <none/> </mmultiscripts> <mtext> = </mtext> <mfrac> <mtext> 1 </mtext> <mtext> 2 </mtext> </mfrac> <mtext> ⋅g⋅h </mtext> </mrow> </math>, gleichseitiges Dreieck Bild, allgemeines Dreieck zwei Dreiecke werden verglichen Ähnlichkeit und Strahlensätze, Satz des Pythagoras ähnliche Sätze Kehrsatz zum Satz des Pythagoras Kathetensatz Höhensatz, allgemeine Festlegung von Dreiecken drei Größen werden mindestens benötigt, um ein Dreieck eindeutig festzulegen (damit es eindeutig konstruiert werden kann) Kongruenzsätze sss, sws, SsW, wsw, Dreiecke besondere Formen gleichschenkliges Dreieck, Dreiecke besondere Formen gleichseitiges Dreieck, allgemeines Dreieck Bezeichnungen, zwei Dreiecke sind kongruent (deckungsgleich) wenn alle Seitenlängen und Winkel übereinstimmen oder ... Kongruenzsätze sss, sws, SsW, wsw, rechtwinkliges Dreieck nur in ... gilt der Satz des Pythagoras, Dreiecke besondere Formen spitzwinklige Dreiecke, Dreiecksberechnung Winkel oder Seitenlängen berechnen Kosinussatz, allgemeines Dreieck Flächeninhalts- berechnungen <math xmlns="http://www.w3.org/1998/Math/MathML"> <mrow> <mmultiscripts> <mtext> A </mtext> <mtext> D </mtext> <none/> </mmultiscripts> <mtext> = </mtext> <mfrac> <mtext> 1 </mtext> <mtext> 2 </mtext> </mfrac> <mtext> ⋅g⋅h </mtext> </mrow> </math>, rechtwinkliges Dreieck sind im ... festgelegt Sinus - Kosinus - Tangens, Dreiecksberechnung helfen bei den Berechnungen von ... Körper, allgemeines Dreieck Toll! jede Figur kann in Dreiecke zerlegt werden, Dreiecksberechnung Winkel α+β+γ=180°, Satz des Pythagoras Formel a²+b²=c²