WARNING:
JavaScript is turned OFF. None of the links on this concept map will
work until it is reactivated.
If you need help turning JavaScript On, click here.
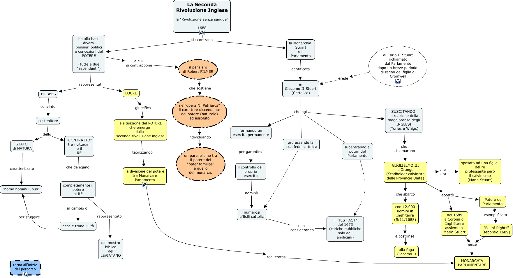
Questa Cmap, creata con IHMC CmapTools, contiene informazioni relative a: seconda rivoluzione inglese 4blsu, LOCKE giustifica la situazione del POTERE che emerge dalla seconda rivoluzione inglese, STATO di NATURA caratterizzato "homo homini lupus", il Potere del Parlamento esemplificato "Bill of Rights" (febbraio 1689), professando la sua fede cattolica numerosi ufficili cattolici, con 12.000 uomini in Inghiterra (5/11/1688) e costrinse alla fuga Giacomo II, ha alla base diversi pensieri politici e concezioni del POTERE (tutte e due "ascendenti") rappresentati LOCKE, nell'opera "Il Patriarca" il carettere discendente del potere (naturale) ed assoluto individuando un parallelismo tra il potere del "pater familias" e quello del monarca., la divisione del potere tra Monarca e Parlamento realizzatasi MONARCHIA PARLAMENTARE, il pensiero di Robert FILMER che sostiene nell'opera "Il Patriarca" il carettere discendente del potere (naturale) ed assoluto, il controllo del proprio esercito nominò numerosi ufficili cattolici, formando un esercito permanente per garantirsi il controllo del proprio esercito, completamente il potere al RE in cambio di pace e tranquillità, "CONTRATTO" tra i cittadini e il RE che delegano completamente il potere al RE, in Giacomo II Stuart (Cattolico) che agì formando un esercito permanente, ha alla base diversi pensieri politici e concezioni del POTERE (tutte e due "ascendenti") rappresentati HOBBES, di Carlo II Stuart richiamato dal Parlamento dopo un breve periodo di regno del figlio di Cromwell erede in Giacomo II Stuart (Cattolico), nel 1689 la Corona di Inghilterra assieme a Maria Stuart nasce MONARCHIA PARLAMENTARE, in Giacomo II Stuart (Cattolico) che agì SUSCITANDO la reazione della maggioranza degli INGLESI (Tories e Whigs), la Monarchia Stuart e il Parlamento identificata in Giacomo II Stuart (Cattolico), GUGLIELMO III d'Orange (Stadholder calvinista delle Provincie Unite) accettò nel 1689 la Corona di Inghilterra assieme a Maria Stuart