WARNING:
JavaScript is turned OFF. None of the links on this concept map will
work until it is reactivated.
If you need help turning JavaScript On, click here.
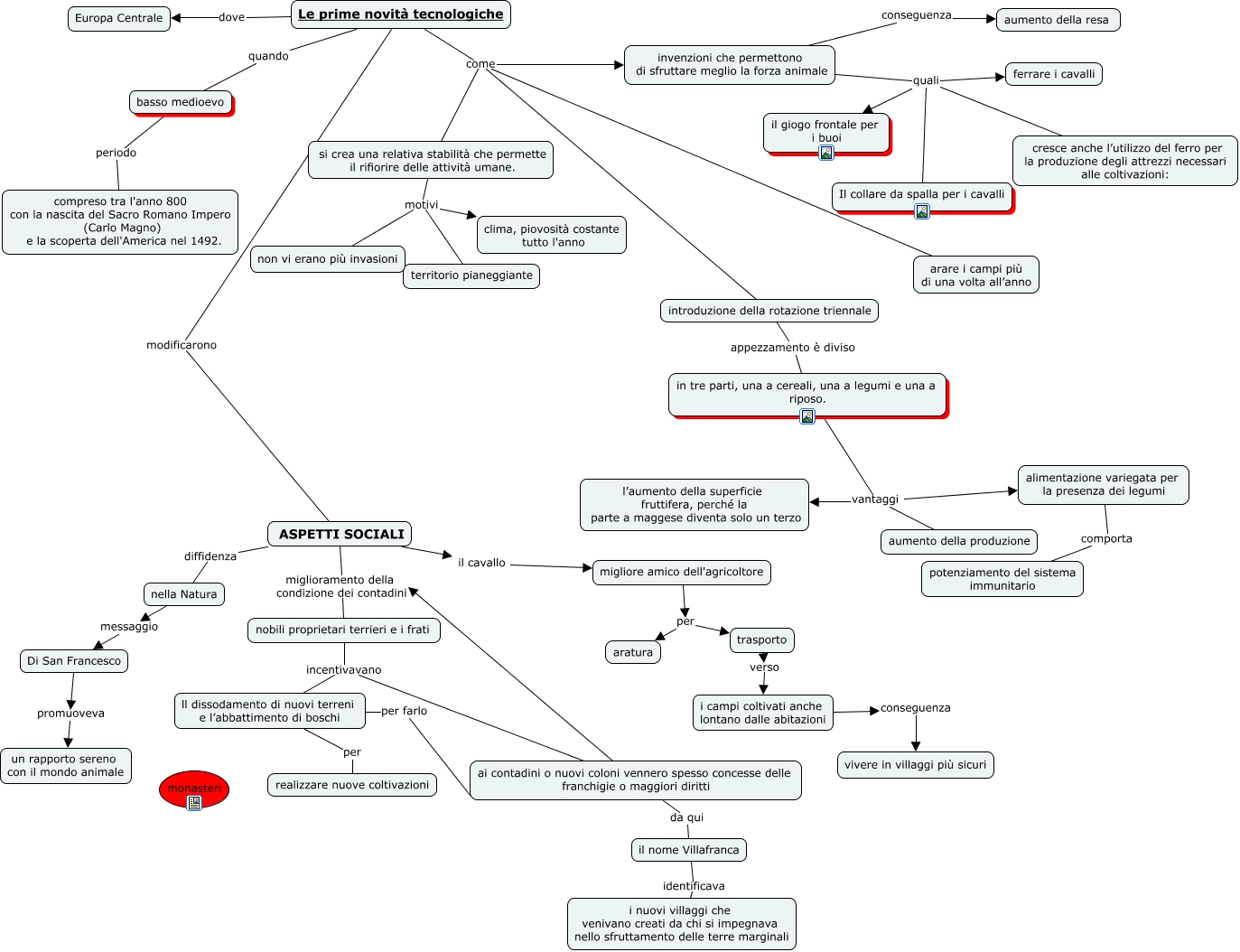
Questa Cmap, creata con IHMC CmapTools, contiene informazioni relative a: le prime novità tecnologiche modulo 5, nella Natura messaggio Di San Francesco, invenzioni che permettono di sfruttare meglio la forza animale conseguenza aumento della resa, ai contadini o nuovi coloni vennero spesso concesse delle franchigie o maggiori diritti da qui il nome Villafranca, migliore amico dell'agricoltore per trasporto, invenzioni che permettono di sfruttare meglio la forza animale quali Il collare da spalla per i cavalli, Le prime novità tecnologiche dove Europa Centrale, si crea una relativa stabilità che permette il rifiorire delle attività umane. motivi territorio pianeggiante, ll dissodamento di nuovi terreni e l’abbattimento di boschi per realizzare nuove coltivazioni, ll dissodamento di nuovi terreni e l’abbattimento di boschi per farlo ai contadini o nuovi coloni vennero spesso concesse delle franchigie o maggiori diritti, basso medioevo periodo compreso tra l'anno 800 con la nascita del Sacro Romano Impero (Carlo Magno) e la scoperta dell'America nel 1492., migliore amico dell'agricoltore per aratura, ai contadini o nuovi coloni vennero spesso concesse delle franchigie o maggiori diritti miglioramento della condizione dei contadini nobili proprietari terrieri e i frati, in tre parti, una a cereali, una a legumi e una a riposo. vantaggi alimentazione variegata per la presenza dei legumi, nobili proprietari terrieri e i frati incentivavano ai contadini o nuovi coloni vennero spesso concesse delle franchigie o maggiori diritti, Le prime novità tecnologiche quando basso medioevo, trasporto verso i campi coltivati anche lontano dalle abitazioni, alimentazione variegata per la presenza dei legumi comporta potenziamento del sistema immunitario, si crea una relativa stabilità che permette il rifiorire delle attività umane. motivi non vi erano più invasioni, Le prime novità tecnologiche come si crea una relativa stabilità che permette il rifiorire delle attività umane., Le prime novità tecnologiche come introduzione della rotazione triennale