WARNING:
JavaScript is turned OFF. None of the links on this concept map will
work until it is reactivated.
If you need help turning JavaScript On, click here.
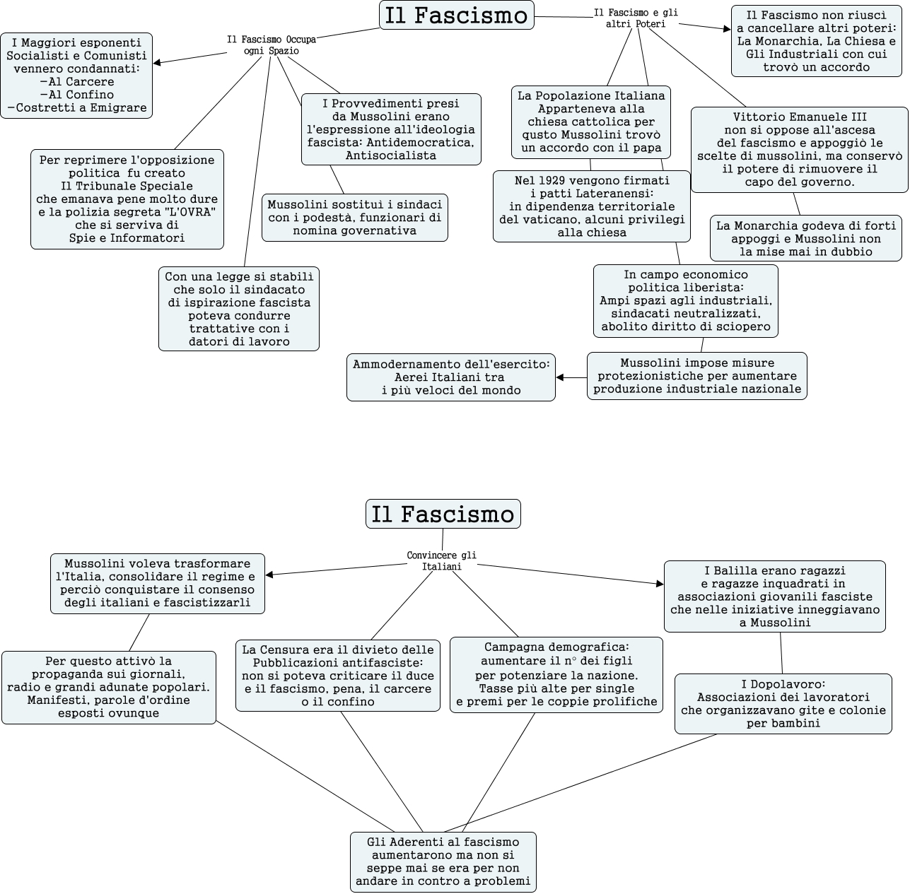
Questa Cmap, creata con IHMC CmapTools, contiene informazioni relative a: Il Fascismo Pt.2, Il Fascismo Il Fascismo e gli altri Poteri In campo economico politica liberista: Ampi spazi agli industriali, sindacati neutralizzati, abolito diritto di sciopero, Il Fascismo Convincere gli Italiani Mussolini voleva trasformare l'Italia, consolidare il regime e perciò conquistare il consenso degli italiani e fascistizzarli, La Popolazione Italiana Apparteneva alla chiesa cattolica per qusto Mussolini trovò un accordo con il papa ???? Nel 1929 vengono firmati i patti Lateranensi: in dipendenza territoriale del vaticano, alcuni privilegi alla chiesa, Il Fascismo Il Fascismo e gli altri Poteri Vittorio Emanuele III non si oppose all'ascesa del fascismo e appoggiò le scelte di mussolini, ma conservò il potere di rimuovere il capo del governo., I Balilla erano ragazzi e ragazze inquadrati in associazioni giovanili fasciste che nelle iniziative inneggiavano a Mussolini ???? I Dopolavoro: Associazioni dei lavoratori che organizzavano gite e colonie per bambini, In campo economico politica liberista: Ampi spazi agli industriali, sindacati neutralizzati, abolito diritto di sciopero ???? Mussolini impose misure protezionistiche per aumentare produzione industriale nazionale, Il Fascismo Convincere gli Italiani I Balilla erano ragazzi e ragazze inquadrati in associazioni giovanili fasciste che nelle iniziative inneggiavano a Mussolini, Il Fascismo Il Fascismo Occupa ogni Spazio I Maggiori esponenti Socialisti e Comunisti vennero condannati: -Al Carcere -Al Confino -Costretti a Emigrare, Il Fascismo Il Fascismo e gli altri Poteri La Popolazione Italiana Apparteneva alla chiesa cattolica per qusto Mussolini trovò un accordo con il papa, Il Fascismo Convincere gli Italiani Campagna demografica: aumentare il n° dei figli per potenziare la nazione. Tasse più alte per single e premi per le coppie prolifiche, Mussolini voleva trasformare l'Italia, consolidare il regime e perciò conquistare il consenso degli italiani e fascistizzarli ???? Per questo attivò la propaganda sui giornali, radio e grandi adunate popolari. Manifesti, parole d'ordine esposti ovunque, Per questo attivò la propaganda sui giornali, radio e grandi adunate popolari. Manifesti, parole d'ordine esposti ovunque ???? Gli Aderenti al fascismo aumentarono ma non si seppe mai se era per non andare in contro a problemi, Il Fascismo Il Fascismo Occupa ogni Spazio I Provvedimenti presi da Mussolini erano l'espressione all'ideologia fascista: Antidemocratica, Antisocialista, La Censura era il divieto delle Pubblicazioni antifasciste: non si poteva criticare il duce e il fascismo, pena, il carcere o il confino ???? Gli Aderenti al fascismo aumentarono ma non si seppe mai se era per non andare in contro a problemi, Il Fascismo Il Fascismo e gli altri Poteri Il Fascismo non riuscì a cancellare altri poteri: La Monarchia, La Chiesa e Gli Industriali con cui trovò un accordo, Il Fascismo Il Fascismo Occupa ogni Spazio Per reprimere l'opposizione politica fu creato Il Tribunale Speciale che emanava pene molto dure e la polizia segreta "L'OVRA" che si serviva di Spie e Informatori, Il Fascismo Convincere gli Italiani La Censura era il divieto delle Pubblicazioni antifasciste: non si poteva criticare il duce e il fascismo, pena, il carcere o il confino, Il Fascismo Il Fascismo Occupa ogni Spazio Con una legge si stabilì che solo il sindacato di ispirazione fascista poteva condurre trattative con i datori di lavoro, Mussolini impose misure protezionistiche per aumentare produzione industriale nazionale ???? Ammodernamento dell'esercito: Aerei Italiani tra i più veloci del mondo, Il Fascismo Il Fascismo Occupa ogni Spazio Mussolini sostituì i sindaci con i podestà, funzionari di nomina governativa