WARNING:
JavaScript is turned OFF. None of the links on this concept map will
work until it is reactivated.
If you need help turning JavaScript On, click here.
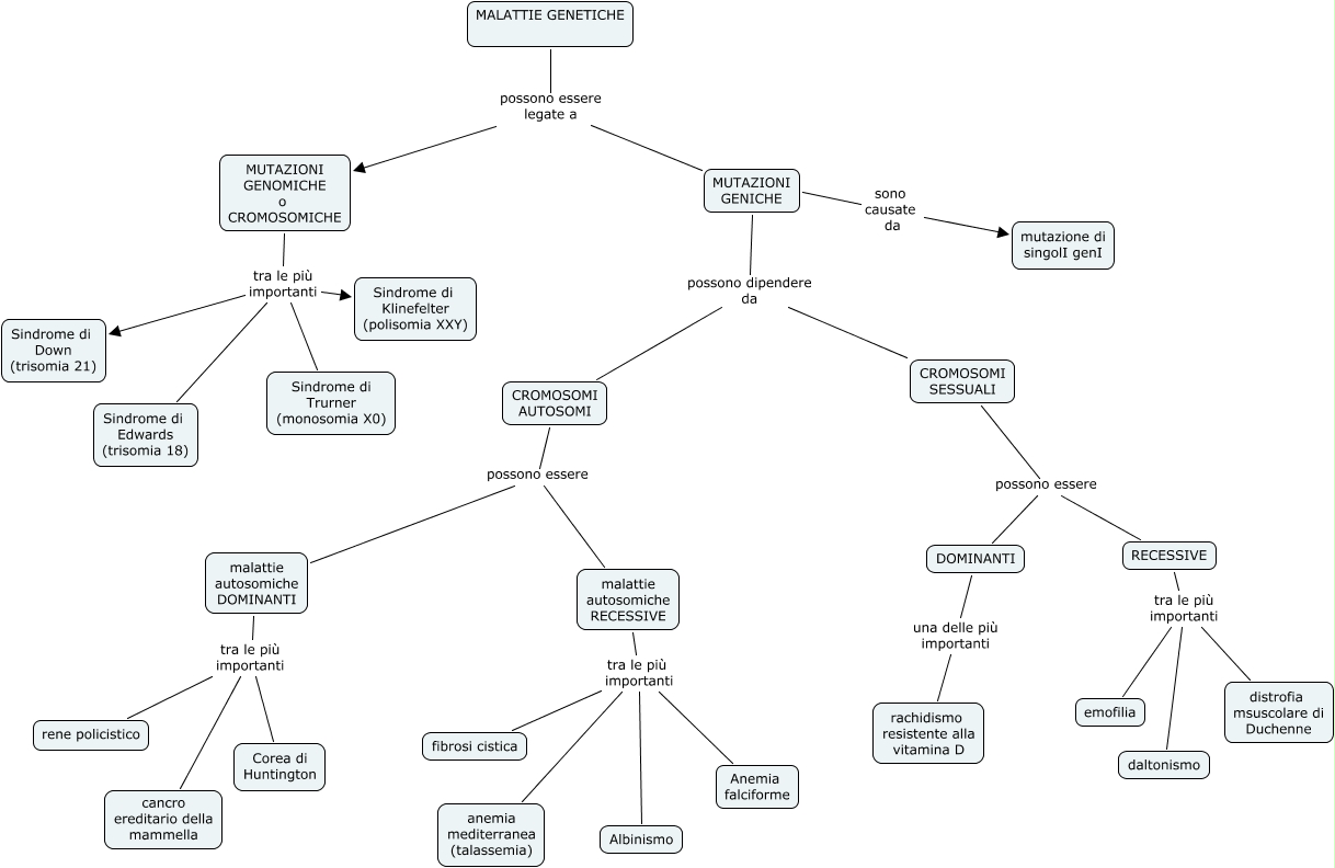
Questa Cmap, creata con IHMC CmapTools, contiene informazioni relative a: Malattie cromosomiche_geniche.cmap, MALATTIE GENETICHE possono essere legate a MUTAZIONI GENICHE, MUTAZIONI GENICHE sono causate da mutazione di singolI genI, malattie autosomiche RECESSIVE tra le più importanti Anemia falciforme, CROMOSOMI SESSUALI possono essere DOMINANTI, MUTAZIONI GENOMICHE o CROMOSOMICHE tra le più importanti Sindrome di Down (trisomia 21), MUTAZIONI GENOMICHE o CROMOSOMICHE tra le più importanti Sindrome di Trurner (monosomia X0), malattie autosomiche DOMINANTI tra le più importanti Corea di Huntington, malattie autosomiche RECESSIVE tra le più importanti fibrosi cistica, CROMOSOMI AUTOSOMI possono essere malattie autosomiche DOMINANTI, MALATTIE GENETICHE possono essere legate a MUTAZIONI GENOMICHE o CROMOSOMICHE, malattie autosomiche RECESSIVE tra le più importanti anemia mediterranea (talassemia), MUTAZIONI GENICHE possono dipendere da CROMOSOMI AUTOSOMI, MUTAZIONI GENOMICHE o CROMOSOMICHE tra le più importanti Sindrome di Klinefelter (polisomia XXY), malattie autosomiche DOMINANTI tra le più importanti cancro ereditario della mammella, RECESSIVE tra le più importanti emofilia, MUTAZIONI GENICHE possono dipendere da CROMOSOMI SESSUALI, CROMOSOMI AUTOSOMI possono essere malattie autosomiche RECESSIVE, RECESSIVE tra le più importanti distrofia msuscolare di Duchenne, malattie autosomiche DOMINANTI tra le più importanti rene policistico, malattie autosomiche RECESSIVE tra le più importanti Albinismo