WARNING:
JavaScript is turned OFF. None of the links on this concept map will
work until it is reactivated.
If you need help turning JavaScript On, click here.
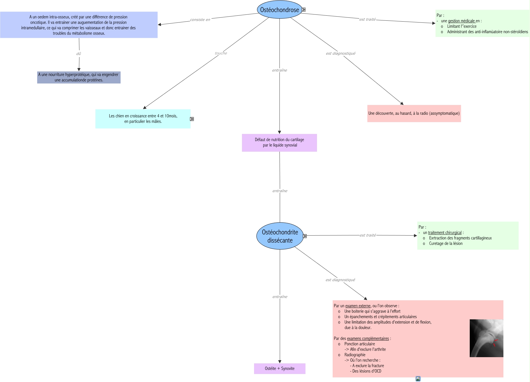
Cette carte de concepts créée avec IHMC CmapTools traite de: Ostéochondrose-Ostéochondrite-dissécante-Roxanne, Les chien en croissance entre 4 et 10mois, en particulier les mâles. Tels que Setter, Ostéochondrose entraîne Défaut de nutrition du cartilage par le liquide synovial, A un oedem intra-osseux, créé par une différence de pression oncotique. Il va entrainer une auguementation de la pression intramedullaire, ce qui va comprimer les vaisseaux et donc entrainer des troubles du métabolisme osseux. dû A une nourriture hyperprotéique, qui va engendrer une accumulationde protéines., Les chien en croissance entre 4 et 10mois, en particulier les mâles. Tels que Golden retriever, Ostéochondrose est diagnostiqué Une découverte, au hasard, à la radio (assymptomatique), Ostéochondrose consiste en A un oedem intra-osseux, créé par une différence de pression oncotique. Il va entrainer une auguementation de la pression intramedullaire, ce qui va comprimer les vaisseaux et donc entrainer des troubles du métabolisme osseux., Ostéochondrite dissécante est diagnostiqué Par un examen externe, ou l'on observe : o Une boiterie qui s'aggrave à l'effort o Un épanchements et crépitements articulaires o Une limitation des amplitudes d'extension et de flexion, due à la douleur. Par des examens complémentaires : o Ponction articulaire -> Afin d'exclure l'arthrite o Radiographie -> Où l'on recherche : - A exclure la fracture - Des lésions d'OCD, Ostéochondrose est traité Par : - une gestion médicale en : o Limitant l'’exercice o Administrant des anti-inflamùatoire non-stéroïdiens, Les chien en croissance entre 4 et 10mois, en particulier les mâles. Tels que Labrador, Les chien en croissance entre 4 et 10mois, en particulier les mâles. Tels que Rottweiler, Défaut de nutrition du cartilage par le liquide synovial entraîne Ostéochondrite dissécante, Ostéochondrite dissécante entraîne Ostéite + Synovite, Ostéochondrite dissécante est traité Par : - un traitement chirurgical : o Exrtraction des fragments cartillagineux o Curetage de la lésion, Les chien en croissance entre 4 et 10mois, en particulier les mâles. Tels que Berger allemand