WARNING:
JavaScript is turned OFF. None of the links on this concept map will
work until it is reactivated.
If you need help turning JavaScript On, click here.
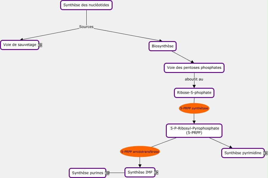
Cette carte de concepts créée avec IHMC CmapTools traite de: synthèse acide nucléique, Adénine Hypoxanthine, ADP ATP, dGDP dGTP, XMP XMP amidotransférase +ATP et glutamine GMP, dATP dADP, Dihydro-orotate Dihydro-orotate déshydrogénase + NAD+ Orotate, 5-PRPP Orotate phosphoribosyl transférase Oritidine-5-monophosphate, dGMP 2-désoxyguanosine Guanine, dAMP 2-désoxyadénosine Adénine, Carbamyl aspartate Carbamoyl aspartate déshydratase Dihydro-orotate, Synthèse des nucléotides Sources Biosynthèse, Oritidine-5-monophosphate Orotidine-5'-phosphate décarboxylase UMP, 4-carboxy-5-aminoimidazole ribonucléotide (CAIR) Multienzyme II: aminoimidazole carboxylase + SAICAR synthétase adénylosuccynate lyase 5-aminoimidazole-4-carboxamide ribonucléotide (AICAR), Guanine Hypoxanthine, Synthèse IMP Synthèse purines, GMP GDP, ADP AMP, Ribose-5-phophate 5-PRPP synthétase 5-P-Ribosyl-Pyrophosphate (5-PRPP), 5-P-Ribosylamine Multienzyme I: glycinamide kinosynthétase 5-P-glycinamide-ribotide, GMP guanosine Guanine