WARNING:
JavaScript is turned OFF. None of the links on this concept map will
work until it is reactivated.
If you need help turning JavaScript On, click here.
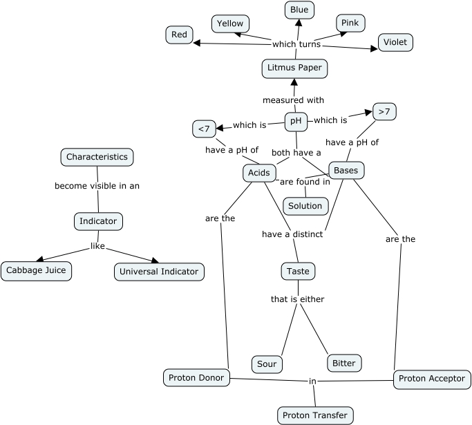
This Concept Map, created with IHMC CmapTools, has information related to: AcidsBases, pH both have a Bases, pH both have a Acids, Litmus Paper which turns Yellow, pH which is ɳ, Litmus Paper which turns Blue, Proton Acceptor in Proton Transfer, Acids are the Proton Donor, Bases are the Proton Acceptor, Proton Donor in Proton Transfer, Indicator like Cabbage Juice, Taste that is either Sour, Solution are found in Acids, Litmus Paper which turns Pink, Acids have a distinct Taste, ɟ have a pH of Acids, pH measured with Litmus Paper, Taste that is either Bitter, Litmus Paper which turns Red, Characteristics become visible in an Indicator, Litmus Paper which turns Violet