WARNING:
JavaScript is turned OFF. None of the links on this concept map will
work until it is reactivated.
If you need help turning JavaScript On, click here.
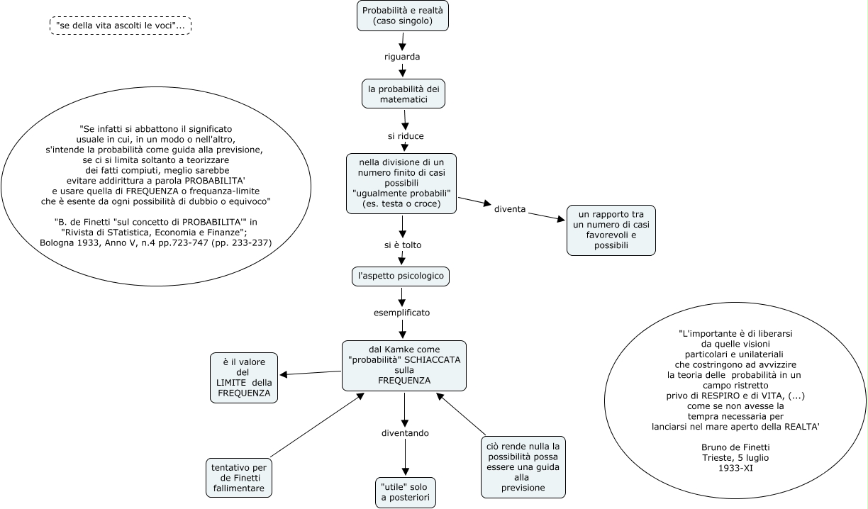
Questa Cmap, creata con IHMC CmapTools, contiene informazioni relative a: de finetti, nella divisione di un numero finito di casi possibili "ugualmente probabili" (es. testa o croce) si è tolto l'aspetto psicologico, dal Kamke come "probabilità" SCHIACCATA sulla FREQUENZA è il valore del LIMITE della FREQUENZA, Probabilità e realtà (caso singolo) riguarda la probabilità dei matematici, la probabilità dei matematici si riduce nella divisione di un numero finito di casi possibili "ugualmente probabili" (es. testa o croce), dal Kamke come "probabilità" SCHIACCATA sulla FREQUENZA diventando "utile" solo a posteriori, ciò rende nulla la possibilità possa essere una guida alla previsione dal Kamke come "probabilità" SCHIACCATA sulla FREQUENZA, l'aspetto psicologico esemplificato dal Kamke come "probabilità" SCHIACCATA sulla FREQUENZA, nella divisione di un numero finito di casi possibili "ugualmente probabili" (es. testa o croce) diventa un rapporto tra un numero di casi favorevoli e possibili, tentativo per de Finetti fallimentare dal Kamke come "probabilità" SCHIACCATA sulla FREQUENZA