WARNING:
JavaScript is turned OFF. None of the links on this concept map will
work until it is reactivated.
If you need help turning JavaScript On, click here.
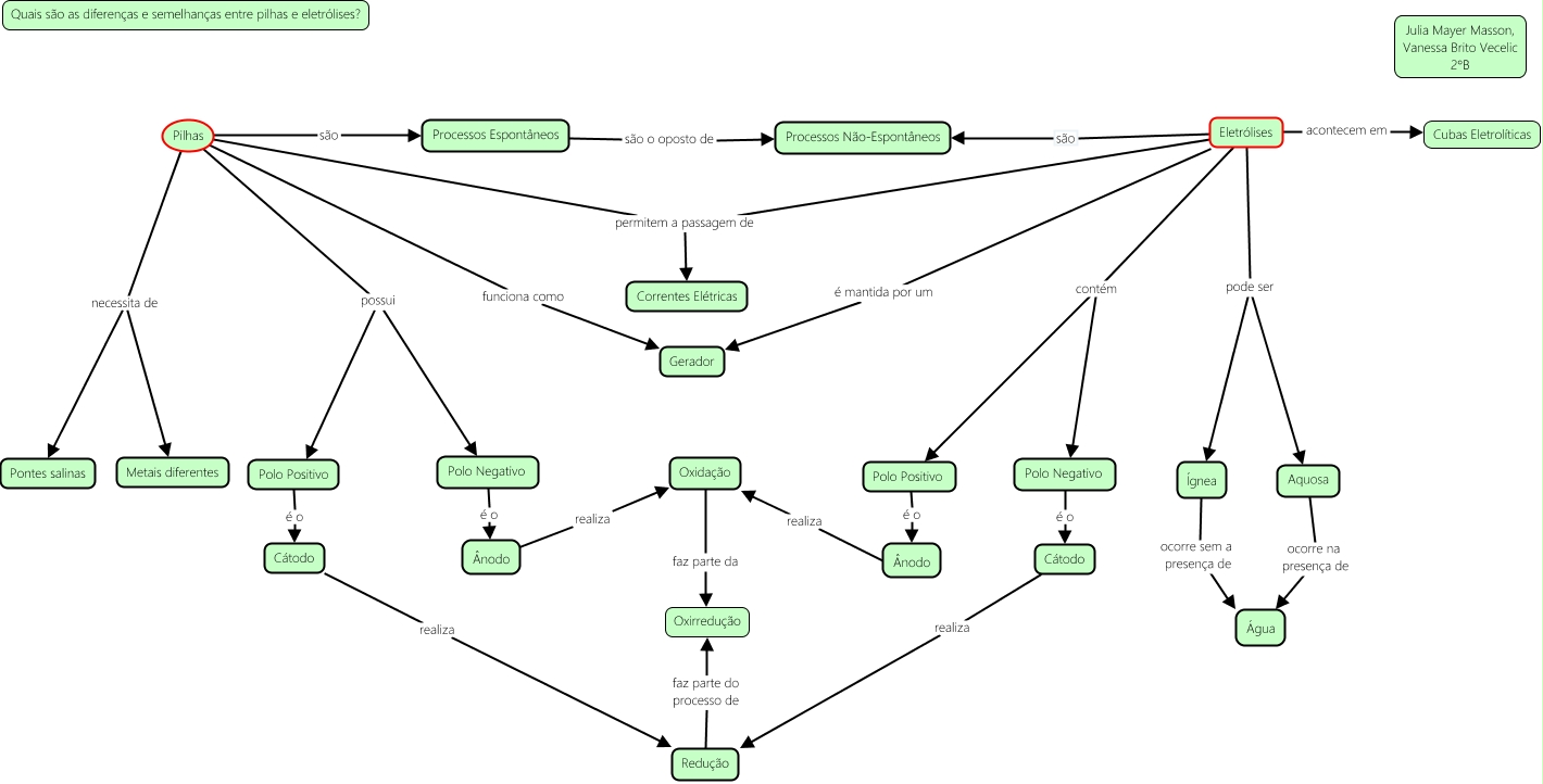
Esse mapa conceitual, produzido no IHMC CmapTools, tem a informação relacionada a: vanessa e julia mayer, Eletrólises acontecem em Cubas Eletrolíticas, Pilhas necessita de Pontes salinas, Processos Espontâneos são o oposto de Processos Não-Espontâneos, Pilhas possui Polo Negativo, Polo Negativo é o Ânodo, Cátodo realiza Redução, Cátodo realiza Redução, Eletrólises é mantida por um Gerador, Oxidação faz parte da Oxirredução, Pilhas funciona como Gerador, Polo Negativo é o Cátodo, Eletrólises são Processos Não-Espontâneos, Ígnea ocorre sem a presença de Água, Aquosa ocorre na presença de Água, Redução faz parte do processo de Oxirredução, Eletrólises contém Polo Positivo, Eletrólises permitem a passagem de Correntes Elétricas, Ânodo realiza Oxidação, Pilhas são Processos Espontâneos, Eletrólises pode ser Ígnea