WARNING:
JavaScript is turned OFF. None of the links on this concept map will
work until it is reactivated.
If you need help turning JavaScript On, click here.
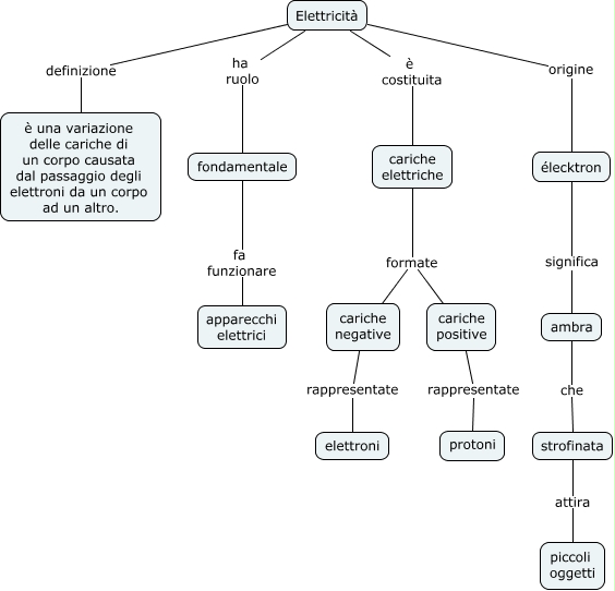
Questa Cmap, creata con IHMC CmapTools, contiene informazioni relative a: Elettricita, cariche elettriche formate cariche positive, Elettricità è costituita cariche elettriche, élecktron significa ambra, cariche positive rappresentate protoni, cariche negative rappresentate elettroni, Elettricità ha ruolo fondamentale, fondamentale fa funzionare apparecchi elettrici, strofinata attira piccoli oggetti, Elettricità definizione è una variazione delle cariche di un corpo causata dal passaggio degli elettroni da un corpo ad un altro., cariche elettriche formate cariche negative, Elettricità origine élecktron, ambra che strofinata