WARNING:
JavaScript is turned OFF. None of the links on this concept map will
work until it is reactivated.
If you need help turning JavaScript On, click here.
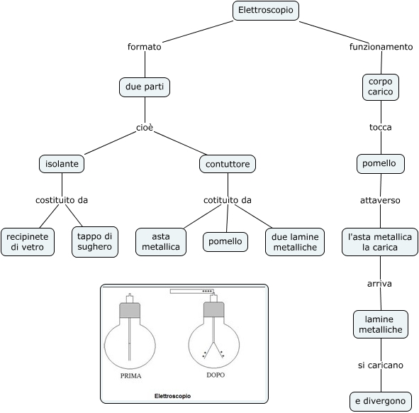
Questa Cmap, creata con IHMC CmapTools, contiene informazioni relative a: Elettroscopio, corpo carico tocca pomello, pomello attaverso l'asta metallica la carica, l'asta metallica la carica arriva lamine metalliche, isolante costituito da recipinete di vetro, due parti cioè isolante, due parti cioè contuttore, isolante costituito da tappo di sughero, Elettroscopio formato due parti, Elettroscopio funzionamento corpo carico, contuttore cotituito da asta metallica, contuttore cotituito da pomello, contuttore cotituito da due lamine metalliche, lamine metalliche si caricano e divergono