WARNING:
JavaScript is turned OFF. None of the links on this concept map will
work until it is reactivated.
If you need help turning JavaScript On, click here.
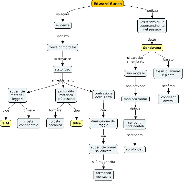
Questa Cmap, creata con IHMC CmapTools, contiene informazioni relative a: 2.2 Edward Suess, Gondwana basato fossili di animali e piante, Terra primordiale si trovasse stato fuso, Edward Suess ipotizza l'esistenza di un supercontinente nel passato, Gondwana si sarebbe smembrato suo modello, suo modello non prevede moti orizzontali, stato fuso raffreddamento contrazione della Terra, evidenze ipotizzò Terra primordiale, profondità materiali più pesanti formare crosta oceanica, Edward Suess spiegare evidenze, stato fuso raffreddamento superficie materiali leggeri, profondità materiali più pesanti cioè SiMa, superficie materiali leggeri formare crosta continentale, diminuzione del raggio ma superficie ormai solidificata, moti orizzontali ripiega sui ponti continentali, contrazione della Terra con diminuzione del raggio, superficie materiali leggeri cioè SiAl, l'esistenza di un supercontinente nel passato detto Gondwana, stato fuso raffreddamento profondità materiali più pesanti, fossili di animali e piante separati continenti diversi, sui ponti continentali sarebbero sprofondati