WARNING:
JavaScript is turned OFF. None of the links on this concept map will
work until it is reactivated.
If you need help turning JavaScript On, click here.
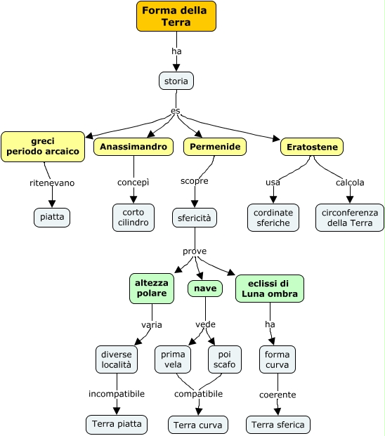
Questa Cmap, creata con IHMC CmapTools, contiene informazioni relative a: 5.5 Storia della Forma della Terra, storia es Eratostene, Eratostene calcola circonferenza della Terra, eclissi di Luna ombra ha forma curva, diverse località incompatibile Terra piatta, nave vede prima vela, storia es greci periodo arcaico, greci periodo arcaico ritenevano piatta, storia es Permenide, storia es Anassimandro, Permenide scopre sfericità, altezza polare varia diverse località, Eratostene usa cordinate sferiche, Anassimandro concepì corto cilindro, nave vede poi scafo, forma curva coerente Terra sferica, prima vela compatibile Terra curva, sfericità prove altezza polare, Forma della Terra ha storia, sfericità prove eclissi di Luna ombra, poi scafo compatibile Terra curva