WARNING:
JavaScript is turned OFF. None of the links on this concept map will
work until it is reactivated.
If you need help turning JavaScript On, click here.
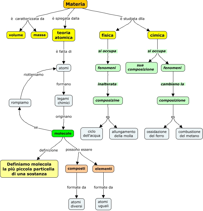
Questa Cmap, creata con IHMC CmapTools, contiene informazioni relative a: Cap. 2.4 Mappa Saperi essenziali DSA materia, rompiamo riotteniamo atomi, molecole definizione Definiamo molecola la più piccola particella di una sostanza, fenomeni cambiano la composizione, composizine es ciclo dell'acqua, fenomeni inalterata composizine, molecole se rompiamo, composti formate da atomi diversi, Materia è studiata dlla fisica, Materia è caratterizzata da massa, composizione es ossidazione del ferro, cimica si occupa sua composizione, elementi formate da atomi uguali, Materia è studiata dlla cimica, legami chimici originano molecole, atomi formano legami chimici, cimica si occupa fenomeni, fisica si occupa fenomeni, molecole possono essere elementi, composizine es allungamento della molla, teoria atomica è fatta di atomi