WARNING:
JavaScript is turned OFF. None of the links on this concept map will
work until it is reactivated.
If you need help turning JavaScript On, click here.
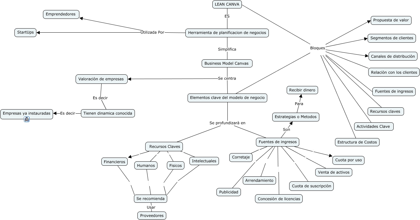
Este Cmap, tiene información relacionada con: LEAN MAGEMENT, Recursos Claves Humanos, Fuentes de ingresos Publicidad, Fuentes de ingresos Concesiòn de licencias, Recursos Claves Fisicos, Recursos Claves Financieros, Business Model Canvas Se centra Elementos clave del modelo de negocio, Elementos clave del modelo de negocio Bloques Segmentos de clientes, Estrategias o Metodos Para Recibir dinero, Fuentes de ingresos Corretaje, Herramienta de planificacion de negocios Utilizada Por StartUps, Business Model Canvas Se centra Valoraciòn de empresas, Fuentes de ingresos Son Estrategias o Metodos, Fisicos Se recomienda, Elementos clave del modelo de negocio Se profundizarà en Recursos Claves, Elementos clave del modelo de negocio Bloques Canales de distribuciòn, LEAN CANVA Bloques Estructura de Costos, Fuentes de ingresos Venta de activos, Tienen dinamica conocida Es decir Empresas ya instauradas, LEAN CANVA Bloques Actividades Clave, Elementos clave del modelo de negocio Bloques Fuentes de ingresos