Warning:
JavaScript is turned OFF. None of the links on this page will work until it is reactivated.
If you need help turning JavaScript On, click here.
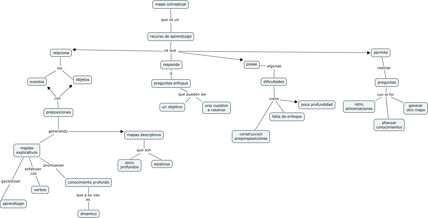
Este Cmap, tiene información relacionada con: mapas, preguntas enfoque que pueden ser un objetivo, dificultades como construccion preporeposiciones, maplas explicativos promueven conocimiento profundo, preposiciones generando mapas descrptivos, mapas descrptivos que son poco profundos, recurso de aprendizaje ya que permite, permite realizar preguntas, preposiciones generando maplas explicativos, maplas explicativos garantizan aprendizaje, recurso de aprendizaje ya que posee, preguntas enfoque que pueden ser una cuestion a resolver, maplas explicativos enfatizan con verbos, relaciona los eventos, preposiciones con objetos, mapas descrptivos que son estaticos, dificultades como poca profundidad, posee algunas dificultades, recurso de aprendizaje ya que responde, mapa conceptual que es un recurso de aprendizaje, preguntas con el fin afianzar conocimientos