Warning:
JavaScript is turned OFF. None of the links on this page will work until it is reactivated.
If you need help turning JavaScript On, click here.
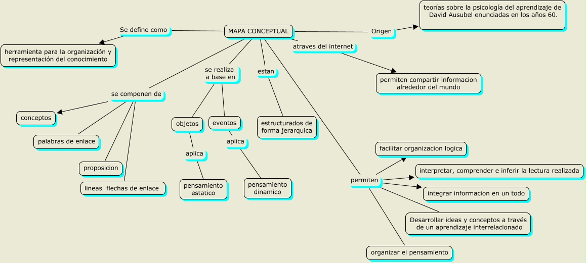
Este Cmap, tiene información relacionada con: mapas conceptuales, objetos aplica pensamiento estatico, MAPA CONCEPTUAL Origen teorías sobre la psicología del aprendizaje de David Ausubel enunciadas en los años 60., MAPA CONCEPTUAL se realiza a base en eventos, MAPA CONCEPTUAL se componen de palabras de enlace, MAPA CONCEPTUAL permiten integrar informacion en un todo, eventos aplica pensamiento dinamico, MAPA CONCEPTUAL Se define como herramienta para la organización y representación del conocimiento, MAPA CONCEPTUAL se realiza a base en objetos, MAPA CONCEPTUAL permiten facilitar organizacion logica, MAPA CONCEPTUAL permiten organizar el pensamiento, MAPA CONCEPTUAL permiten Desarrollar ideas y conceptos a través de un aprendizaje interrelacionado, MAPA CONCEPTUAL se componen de lineas flechas de enlace, MAPA CONCEPTUAL atraves del internet permiten compartir informacion alrededor del mundo, MAPA CONCEPTUAL permiten interpretar, comprender e inferir la lectura realizada, MAPA CONCEPTUAL se componen de proposicion, MAPA CONCEPTUAL estan estructurados de forma jerarquica, MAPA CONCEPTUAL se componen de conceptos