Warning:
JavaScript is turned OFF. None of the links on this page will work until it is reactivated.
If you need help turning JavaScript On, click here.
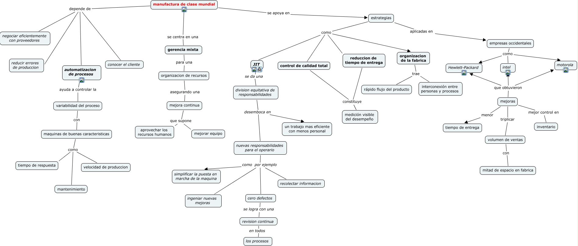
Este Cmap, tiene información relacionada con: manufactura de clase mundial, nuevas responsabilidades para el operario como por ejemplo ingeniar nuevas mejoras, reduccion de tiempo de entrega constituye medición visible del desempeño, estrategias como control de calidad total, variabilidad del proceso con maquinas de buenas caracteristicas, nuevas responsabilidades para el operario como por ejemplo recolectar informacion, mejoras que obtuvieron Hewlett-Packard, division equitativa de responsabilidades desemboca en nuevas responsabilidades para el operario, organizacion de recursos asegurando una mejora continua, estrategias como organizacion de la fabrica, mejoras que obtuvieron intel, maquinas de buenas caracteristicas como mantenimiento, maquinas de buenas caracteristicas como velocidad de produccion, cero defectos se logra con una revision continua, JIT se da una division equitativa de responsabilidades, revision continua en todos los procesos, mejoras menor tiempo de entrega, organizacion de la fabrica trae rápido flujo del producto, manufactura de clase mundial depende de conocer el cliente, mejoras mejor control en inventario, mejora continua que supone mejorar equipo