Warning:
JavaScript is turned OFF. None of the links on this page will work until it is reactivated.
If you need help turning JavaScript On, click here.
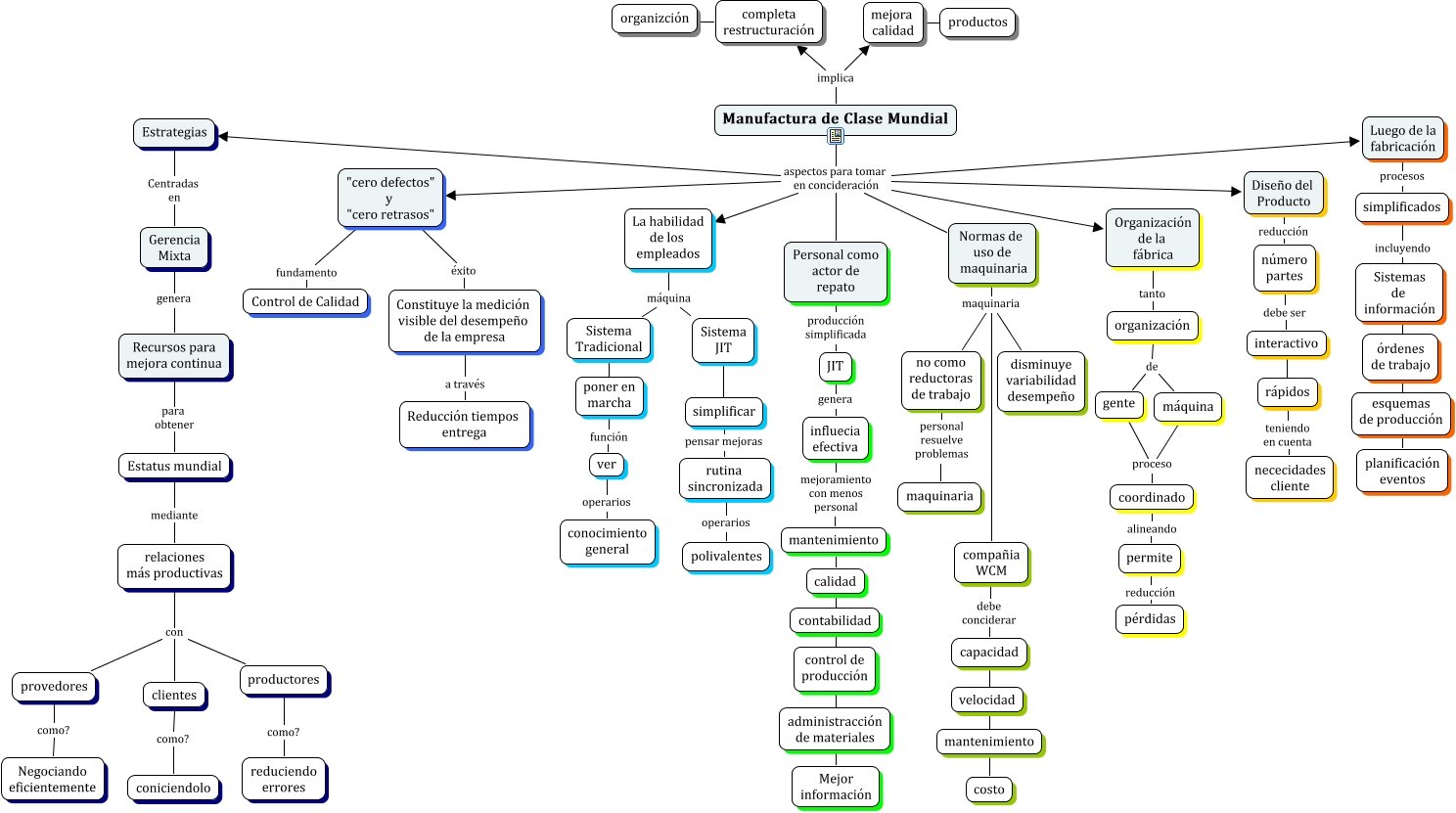
Este Cmap, tiene información relacionada con: Manufactura de clase mundial, Manufactura de Clase Mundial aspectos para tomar en concideración Personal como actor de repato, productores como? reduciendo errores, Organización de la fábrica tanto organización, simplificados incluyendo planificación eventos, poner en marcha función ver, relaciones más productivas con clientes, simplificar pensar mejoras rutina sincronizada, no como reductoras de trabajo personal resuelve problemas maquinaria, Manufactura de Clase Mundial aspectos para tomar en concideración Estrategias, permite reducción pérdidas, Normas de uso de maquinaria maquinaria disminuye variabilidad desempeño, calidad ???? Mejor información, ver operarios conocimiento general, compañia WCM debe conciderar capacidad, mejora calidad ???? productos, Diseño del Producto reducción número partes, clientes como? coniciendolo, Manufactura de Clase Mundial implica mejora calidad, Manufactura de Clase Mundial implica completa restructuración, Sistema Tradicional ???? poner en marcha