WARNING:
JavaScript is turned OFF. None of the links on this concept map will
work until it is reactivated.
If you need help turning JavaScript On, click here.
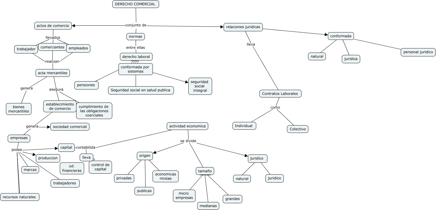
Este Cmap, tiene información relacionada con: DERECHO COMERCIAL, Contratos Laborales como Colectivo, derecho laboral ???? pensiones, relaciones juridicas ???? conformada, origen ???? publicas, actos de comercio llevados empleados, DERECHO COMERCIAL conjunto de normas, lleva ???? control de capital, establecimiento de comercio genera empresas, comerciantes realizan acta mercantiles, empresas posee marcas, origen ???? economicas mixtas, acta mercantiles asegura establecimiento de comercio, establecimiento de comercio genera sociedad comercial, juridico ???? ????, empresas posee recursos naturales, actividad economica se divide origen, capital contabilida lleva, Contratos Laborales como Individual, actos de comercio llevados comerciantes, empresas posee trabajadores