WARNING:
JavaScript is turned OFF. None of the links on this concept map will
work until it is reactivated.
If you need help turning JavaScript On, click here.
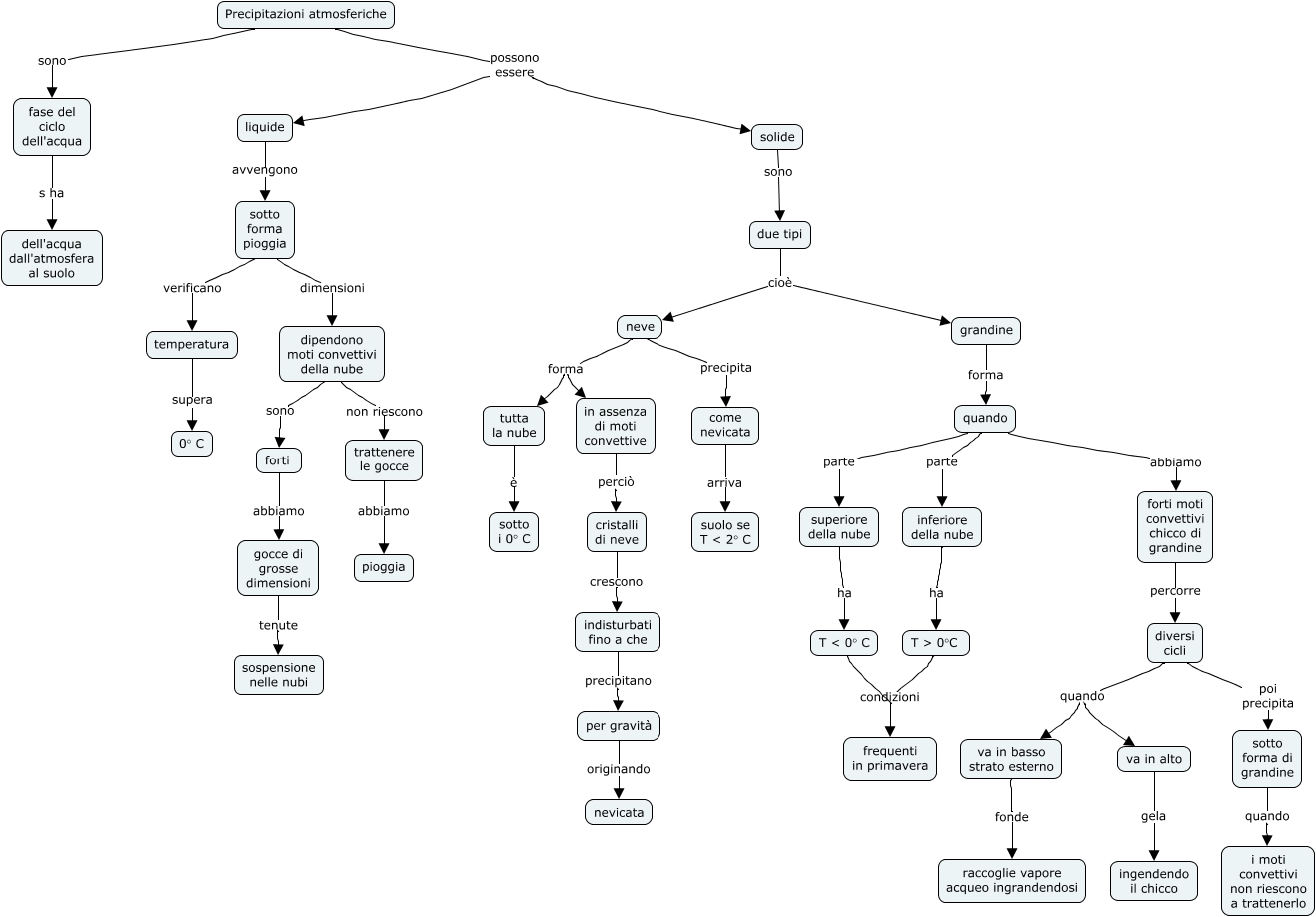
Questa Cmap, creata con IHMC CmapTools, contiene informazioni relative a: 7.19 precipitazioni, sotto forma pioggia dimensioni dipendono moti convettivi della nube, inferiore della nube ha T > 0°C, diversi cicli quando va in alto, va in basso strato esterno fonde raccoglie vapore acqueo ingrandendosi, per gravità originando nevicata, Precipitazioni atmosferiche possono essere liquide, forti moti convettivi chicco di grandine percorre diversi cicli, quando parte inferiore della nube, forti abbiamo gocce di grosse dimensioni, sotto forma pioggia verificano temperatura, T < 0° C condizioni frequenti in primavera, cristalli di neve crescono indisturbati fino a che, diversi cicli poi precipita sotto forma di grandine, superiore della nube ha T < 0° C, come nevicata arriva suolo se T < 2° C, solide sono due tipi, Precipitazioni atmosferiche possono essere solide, liquide avvengono sotto forma pioggia, indisturbati fino a che precipitano per gravità, trattenere le gocce abbiamo pioggia