WARNING:
JavaScript is turned OFF. None of the links on this concept map will
work until it is reactivated.
If you need help turning JavaScript On, click here.
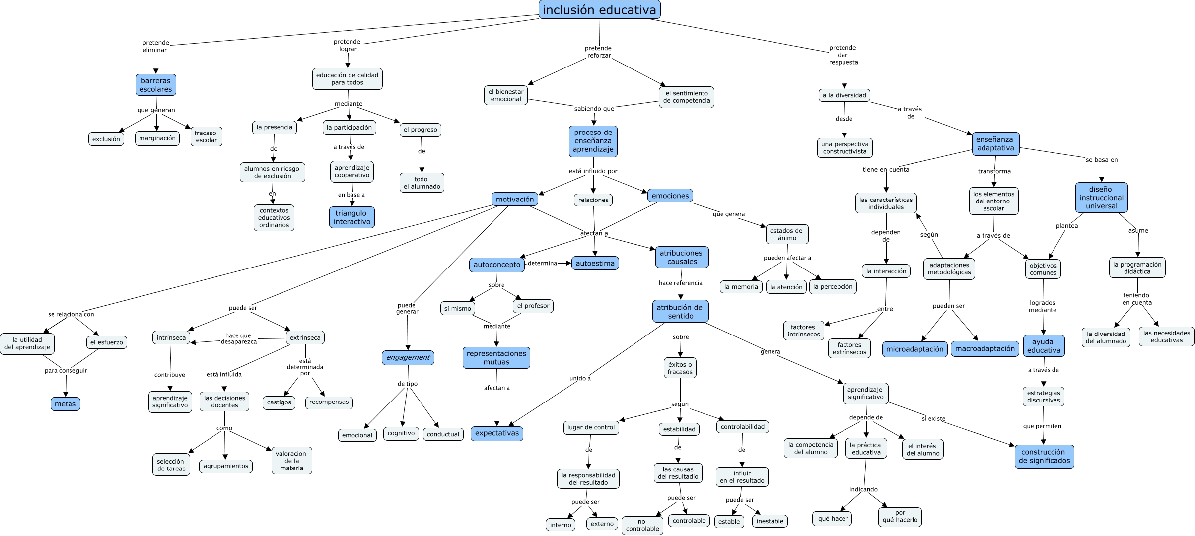
Este Cmap, tiene información relacionada con: PEC 1 procesos afectivos y emocionales, inclusión educativa pretende dar respuesta a la diversidad, atribución de sentido sobre éxitos o fracasos, motivación afectan a autoestima, diseño instruccional universal asume la programación didáctica, el profesor mediante representaciones mutuas, motivación puede ser extrínseca, relaciones afectan a atribuciones causales, a la diversidad desde una perspectiva constructivista, las características individuales dependen de la interacción, estabilidad de las causas del resultadio, la programación didáctica teniendo en cuenta las necesidades educativas, la responsabilidad del resultado puede ser interno, proceso de enseñanza aprendizaje está influido por relaciones, lugar de control de la responsabilidad del resultado, estados de ánimo pueden afectar a la memoria, estados de ánimo pueden afectar a la percepción, autoconcepto sobre el profesor, sí mismo mediante representaciones mutuas, éxitos o fracasos segun controlabilidad, enseñanza adaptativa se basa en diseño instruccional universal