WARNING:
JavaScript is turned OFF. None of the links on this concept map will
work until it is reactivated.
If you need help turning JavaScript On, click here.
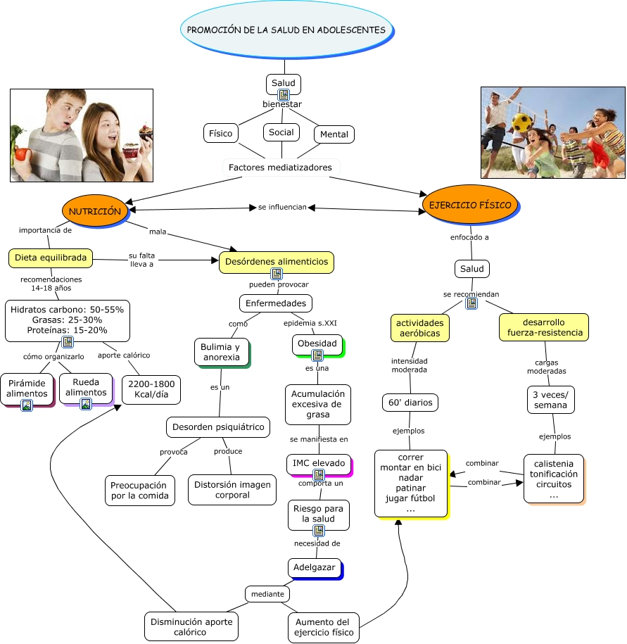
Este Cmap, tiene información relacionada con: Dafra_mapa, mediante Aumento del ejercicio físico, Hidratos carbono: 50-55% Grasas: 25-30% Proteínas: 15-20% cómo organizarlo Pirámide alimentos, Salud bienestar Físico, Salud se recomiendan actividades aeróbicas, Físico Factores mediatizadores, EJERCICIO FÍSICO enfocado a Salud, Factores mediatizadores EJERCICIO FÍSICO, Riesgo para la salud necesidad de Adelgazar, Acumulación excesiva de grasa se manifiesta en IMC elevado, Hidratos carbono: 50-55% Grasas: 25-30% Proteínas: 15-20% cómo organizarlo Rueda alimentos, actividades aeróbicas intensidad moderada 60' diarios, desarrollo fuerza-resistencia cargas moderadas 3 veces/ semana, Hidratos carbono: 50-55% Grasas: 25-30% Proteínas: 15-20% aporte calórico 2200-1800 Kcal/día, PROMOCIÓN DE LA SALUD EN ADOLESCENTES Salud, calistenia tonificación circuitos ... combinar correr montar en bici nadar patinar jugar fútbol ..., Mental Factores mediatizadores, mediante Disminución aporte calórico, 3 veces/ semana ejemplos calistenia tonificación circuitos ..., Salud bienestar Social, Desorden psiquiátrico provoca Preocupación por la comida