WARNING:
JavaScript is turned OFF. None of the links on this concept map will
work until it is reactivated.
If you need help turning JavaScript On, click here.
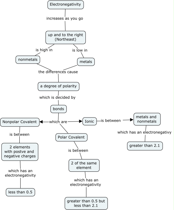
This Concept Map, created with IHMC CmapTools, has information related to: Electronegativity, Ionic is between metals and nonmetals, Polar Covalent is between 2 of the same element, metals and nonmetals which has an electronegativy greater than 2.1, 2 of the same element which has an electronegativity greater than 0.5 but less than 2.1, a degree of polarity which is decided by bonds, 2 elements with postve and negative charges which has an electronegativity less than 0.5, bonds which are Polar Covalent, metals the differences cause a degree of polarity, bonds which are Nonpolar Covalent, nonmetals the differences cause a degree of polarity, Electronegativity increases as you go up and to the right (Northeast), up and to the right (Northeast) is high in nonmetals, bonds which are Ionic, Nonpolar Covalent is between 2 elements with postve and negative charges, up and to the right (Northeast) is low in metals