WARNING:
JavaScript is turned OFF. None of the links on this concept map will
work until it is reactivated.
If you need help turning JavaScript On, click here.
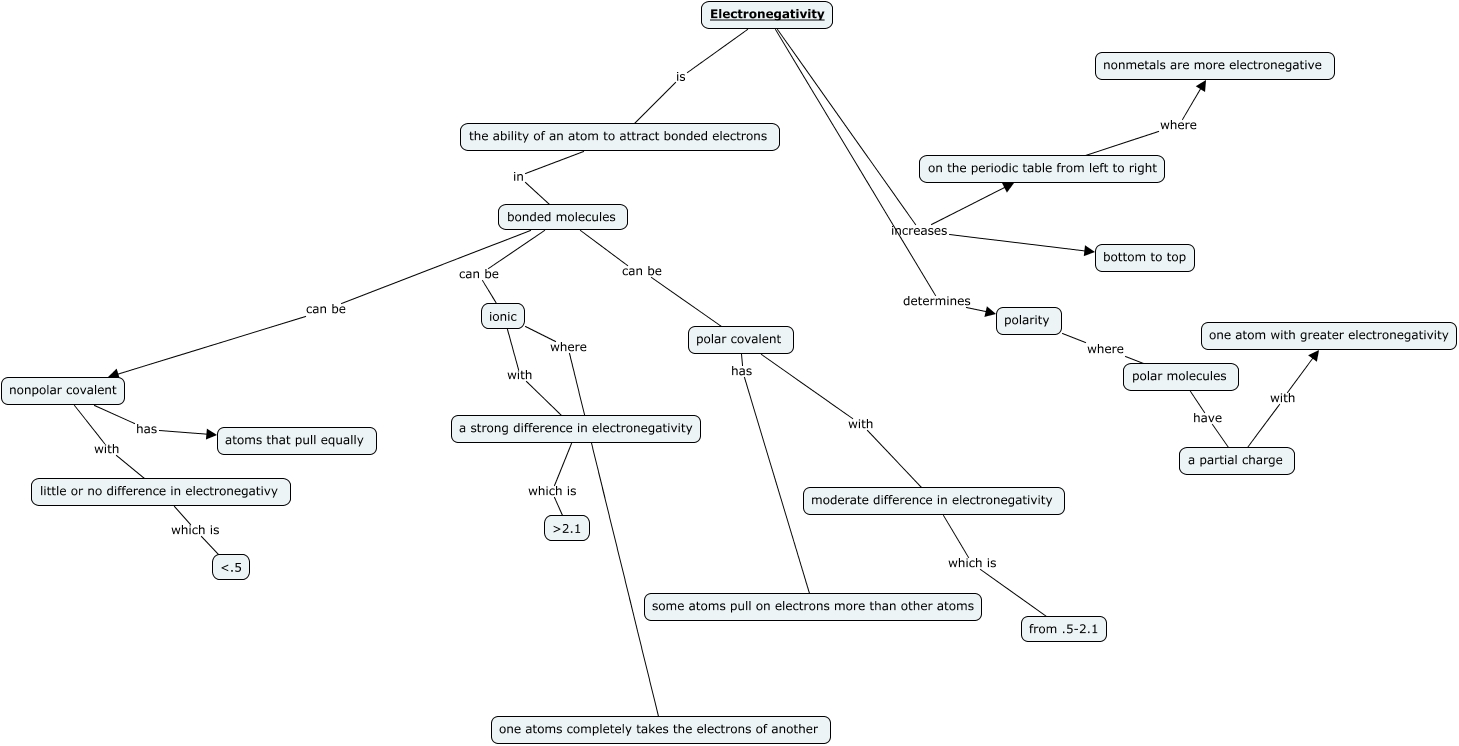
This Concept Map, created with IHMC CmapTools, has information related to: Electronegativity, nonpolar covalent has atoms that pull equally, little or no difference in electronegativy which is <.5, polarity where polar molecules, polar covalent with moderate difference in electronegativity, bonded molecules can be polar covalent, Electronegativity increases bottom to top, ionic with a strong difference in electronegativity, a partial charge with one atom with greater electronegativity, a strong difference in electronegativity which is ɮ.1, Electronegativity is the ability of an atom to attract bonded electrons, bonded molecules can be nonpolar covalent, Electronegativity increases on the periodic table from left to right, on the periodic table from left to right where nonmetals are more electronegative, polar molecules have a partial charge, nonpolar covalent with little or no difference in electronegativy, bonded molecules can be ionic, the ability of an atom to attract bonded electrons in bonded molecules, ionic where one atoms completely takes the electrons of another, polar covalent has some atoms pull on electrons more than other atoms, moderate difference in electronegativity which is from .5-2.1