WARNING:
JavaScript is turned OFF. None of the links on this concept map will
work until it is reactivated.
If you need help turning JavaScript On, click here.
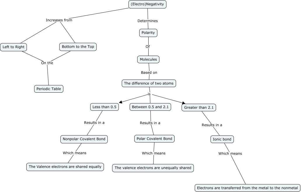
This Concept Map, created with IHMC CmapTools, has information related to: ElectroNegativity, Polar Covalent Bond Which means The valence electrons are unequally shared, (Electro)Negativity Determines Polarity, Ionic bond Which means Electrons are transferred from the metal to the nonmetal, Polarity Of Molecules, Nonpolar Covalent Bond Which means The Valence electrons are shared equally, Greater than 2.1 Results in a Ionic bond, Less than 0.5 Results in a Nonpolar Covalent Bond, The difference of two atoms is Less than 0.5, Left to Right On the Periodic Table, (Electro)Negativity Increases from Left to Right, The difference of two atoms is Between 0.5 and 2.1, The difference of two atoms is Greater than 2.1, Between 0.5 and 2.1 Results in a Polar Covalent Bond, Bottom to the Top On the Periodic Table, (Electro)Negativity Increases from Bottom to the Top, Molecules Based on The difference of two atoms