WARNING:
JavaScript is turned OFF. None of the links on this concept map will
work until it is reactivated.
If you need help turning JavaScript On, click here.
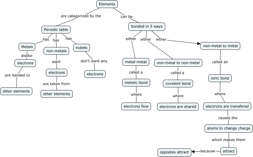
This Concept Map, created with IHMC CmapTools, has information related to: elements, bonded in 3 ways either metal-metal, covalent bond where electrons are shared, non-metals want electrons, Elements are catagorized by the Periodic table, metal-metal called a metelic bond, Elements can be bonded in 3 ways, Periodic table has Metals, metelic bond where electrons flow, nobels don't want any electrons, Periodic table has nobels, bonded in 3 ways either non-metal to metal, attract because oppisites attract, ionic bond where electrons are transfered, electrons are transfered causes the atoms to change charge, non-metal to non-metal called a covalent bond, Periodic table has non-metals, atoms to change charge which makes them attract, non-metal to metal called an ionic bond, electrons are taken from other elements, Metals dislike electrons