WARNING:
JavaScript is turned OFF. None of the links on this concept map will
work until it is reactivated.
If you need help turning JavaScript On, click here.
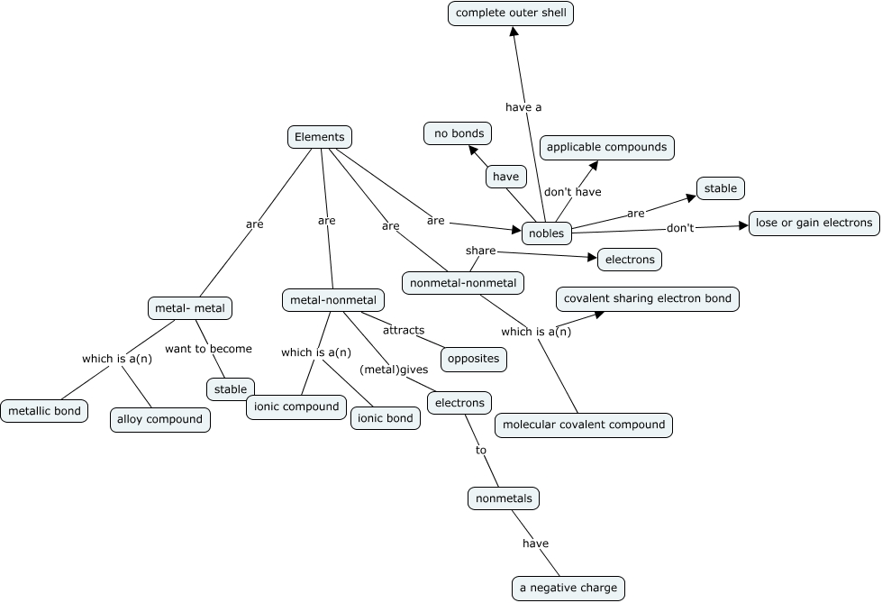
This Concept Map, created with IHMC CmapTools, has information related to: elements, metal-nonmetal attracts opposites, nonmetal-nonmetal which is a(n) molecular covalent compound, nobles ???? no bonds, metal-nonmetal which is a(n) ionic compound, nobles are stable, Elements are nonmetal-nonmetal, metal- metal which is a(n) alloy compound, nobles don't have applicable compounds, nonmetal-nonmetal share electrons, nonmetal-nonmetal which is a(n) covalent sharing electron bond, Elements are metal- metal, nobles ???? have, nonmetals have a negative charge, Elements are nobles, metal-nonmetal which is a(n) ionic bond, metal- metal want to become stable, Elements are metal-nonmetal, nobles have a complete outer shell, metal-nonmetal (metal)gives electrons, nobles don't lose or gain electrons