WARNING:
JavaScript is turned OFF. None of the links on this concept map will
work until it is reactivated.
If you need help turning JavaScript On, click here.
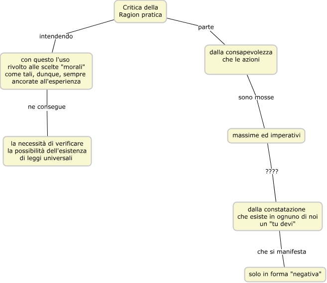
Questa Cmap, creata con IHMC CmapTools, contiene informazioni relative a: Critica Della Ragion Pratica, dalla constatazione che esiste in ognuno di noi un "tu devi" che si manifesta solo in forma "negativa", Critica della Ragion pratica intendendo con questo l'uso rivolto alle scelte "morali" come tali, dunque, sempre ancorate all'esperienza, dalla consapevolezza che le azioni sono mosse massime ed imperativi, con questo l'uso rivolto alle scelte "morali" come tali, dunque, sempre ancorate all'esperienza ne consegue la necessità di verificare la possibilità dell'esistenza di leggi universali, massime ed imperativi ???? dalla constatazione che esiste in ognuno di noi un "tu devi", Critica della Ragion pratica parte dalla consapevolezza che le azioni