WARNING:
JavaScript is turned OFF. None of the links on this concept map will
work until it is reactivated.
If you need help turning JavaScript On, click here.
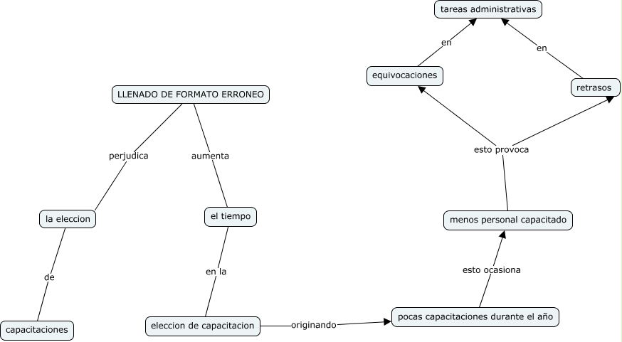
Este Cmap, tiene información relacionada con: Lllenado de formato erroneo, LLENADO DE FORMATO ERRONEO perjudica la eleccion, LLENADO DE FORMATO ERRONEO aumenta el tiempo, equivocaciones en tareas administrativas, retrasos en tareas administrativas, el tiempo en la eleccion de capacitacion, la eleccion de capacitaciones, menos personal capacitado esto provoca equivocaciones, menos personal capacitado esto provoca retrasos, eleccion de capacitacion originando pocas capacitaciones durante el año, pocas capacitaciones durante el año esto ocasiona menos personal capacitado