WARNING:
JavaScript is turned OFF. None of the links on this concept map will
work until it is reactivated.
If you need help turning JavaScript On, click here.
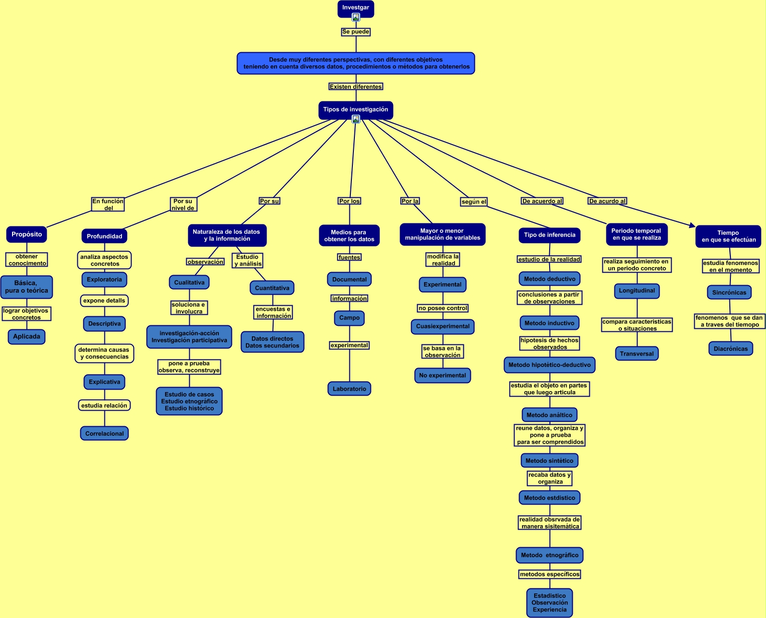
Este Cmap, tiene información relacionada con: Tipos de investigación, Sincrónicas fenomenos que se dan a traves del tiemopo Diacrónicas, Documental información Campo, Periodo temporal en que se realiza realiza seguimiento en un periodo concreto Longitudinal, Longitudinal compara caracteristicas o situaciones Transversal, Naturaleza de los datos y la información observación Cualitativa, Desde muy diferentes perspectivas, con diferentes objetivos teniendo en cuenta diversos datos, procedimientos o métodos para obtenerlos Existen diferentes Tipos de investigación, Tipos de investigación De acurdo al Tiempo en que se efectúan, Cuasiexperimental se basa en la observación No experimental, Experimental no posee control Cuasiexperimental, Metodo hipotético-deductivo estudia el objeto en partes que luego articula Metodo análtico, Metodo deductivo conclusiones a partir de observaciones Metodo inductivo, Metodo inductivo hipotesis de hechos observados Metodo hipotético-deductivo, Cuantitativa encuestas e información Datos directos Datos secundarios, Medios para obtener los datos fuentes Documental, Tipos de investigación De acuerdo al Periodo temporal en que se realiza, Básica, pura o teórica lograr objetivos concretos Aplicada, Metodo análtico reune datos, organiza y pone a prueba para ser comprendidos Metodo sintético, Descriptiva determina causas y consecuencias Explicativa, Cualitativa soluciona e involucra investigación-acción Investigación participativa, Tipos de investigación Por la Mayor o menor manipulación de variables