WARNING:
JavaScript is turned OFF. None of the links on this concept map will
work until it is reactivated.
If you need help turning JavaScript On, click here.
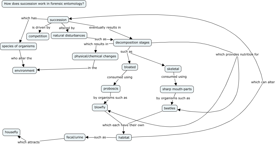
This Concept Map, created with IHMC CmapTools, has information related to: Succession Concept Map, succession eventually results in decomposition stages, fecal/urine which attracts housefly, habitat which can alter succession, habitat such as fecal/urine, decomposition stages which provides nutrition for blowfly, proboscis by organisms such as blowfly, natural disturbances such as decomposition stages, succession altered by natural disturbances, succession is driven by competition, species of organisms who alter the environment, blowfly which each have their own habitat, beetles which each have their own habitat, succession which has species of organisms, decomposition stages which provides nutrition for beetles, decomposition stages such as bloated, decomposition stages such as skeletal, physical/chemical changes in the environment, decomposition stages which results in physical/chemical changes, bloated consumed using proboscis, sharp mouth-parts by organisms such as beetles