WARNING:
JavaScript is turned OFF. None of the links on this concept map will
work until it is reactivated.
If you need help turning JavaScript On, click here.
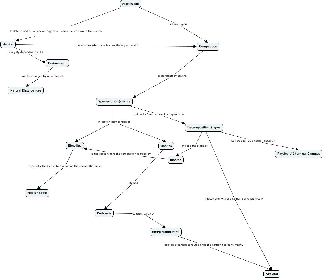
This Concept Map, created with IHMC CmapTools, has information related to: Succession CMAP, Decomposition Stages include the stage of Bloated, Proboscis consists partly of Sharp Mouth-Parts, Species of Organisms primarily found on carrion depends on Decomposition Stages, Succession Is based upon Competition, Succession Is determined by whichever organism is most suited toward the current Habitat, Bloated is the stage where the competition is ruled by Blowflies, Species of Organisms on carrion may consist of Blowflies, Environment can be changed by a number of Natural Disturbances, Decomposition Stages Can be seen as a carrion decays in Physical / Chemical Changes, Habitat determines which species has the upper hand in Competition, Decomposition Stages mostly end with the carrion being left mostly Skeletal, Habitat is largely dependent on the Environment, Species of Organisms on carrion may consist of Beetles, Competition Is partaken by several Species of Organisms, Blowflies especially like to habitate areas on the carrion that have Feces / Urine, Sharp Mouth-Parts help an organism consume once the carrion has gone mainly Skeletal, Beetles have a Proboscis