WARNING:
JavaScript is turned OFF. None of the links on this concept map will
work until it is reactivated.
If you need help turning JavaScript On, click here.
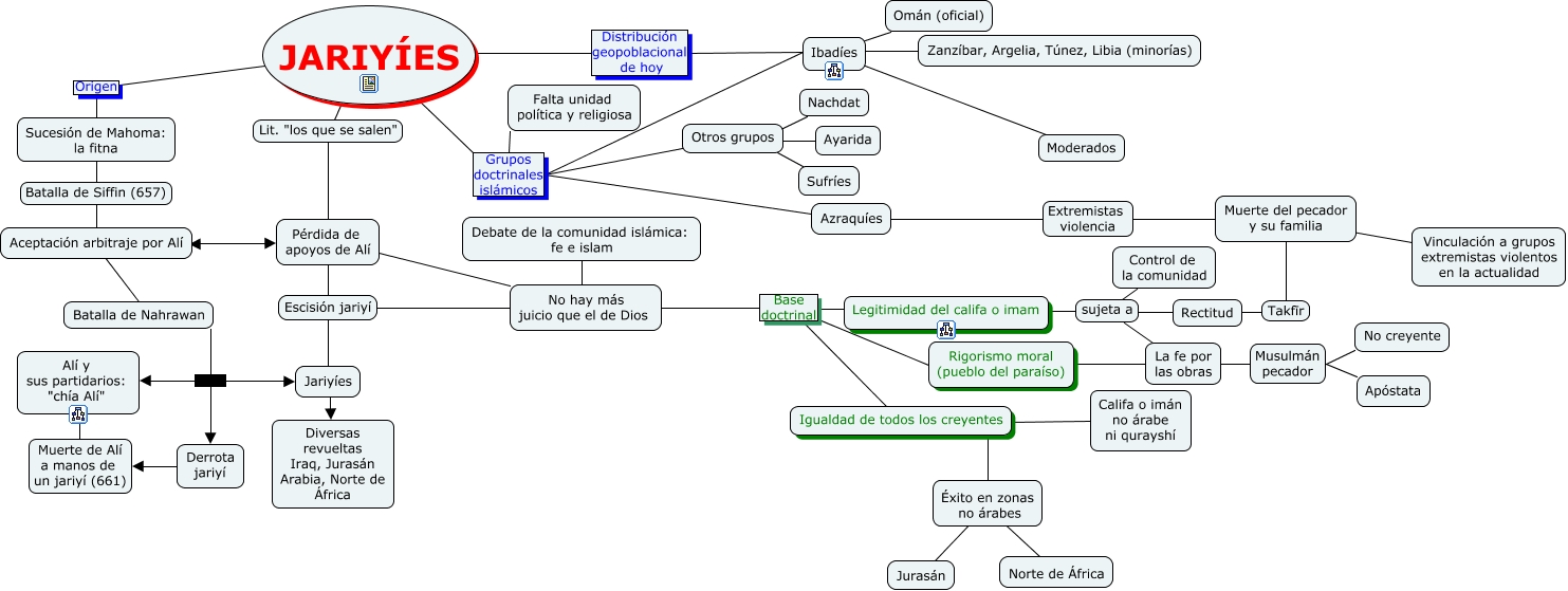
Este Cmap, tiene información relacionada con: Jariyíes, Pérdida de apoyos de Alí Escisión jariyí No hay más juicio que el de Dios, JARIYÍES Lit. "los que se salen" Pérdida de apoyos de Alí, Pérdida de apoyos de Alí ???? No hay más juicio que el de Dios, Muerte del pecador y su familia ???? Vinculación a grupos extremistas violentos en la actualidad, La fe por las obras Musulmán pecador Apóstata, JARIYÍES Grupos doctrinales islámicos Otros grupos, Rectitud Takfīr Muerte del pecador y su familia, Éxito en zonas no árabes ???? Norte de África, Éxito en zonas no árabes ???? Jurasán, No hay más juicio que el de Dios Base doctrinal Igualdad de todos los creyentes, Sucesión de Mahoma: la fitna Batalla de Siffin (657) Aceptación arbitraje por Alí, No hay más juicio que el de Dios Base doctrinal Rigorismo moral (pueblo del paraíso), Legitimidad del califa o imam sujeta a Rectitud, Batalla de Nahrawan ???? Derrota jariyí, JARIYÍES Grupos doctrinales islámicos Falta unidad política y religiosa, Debate de la comunidad islámica: fe e islam ???? No hay más juicio que el de Dios, Otros grupos ???? Ayarida, Ibadíes ???? Zanzíbar, Argelia, Túnez, Libia (minorías), JARIYÍES Grupos doctrinales islámicos Azraquíes, Ibadíes ???? Moderados