WARNING:
JavaScript is turned OFF. None of the links on this concept map will
work until it is reactivated.
If you need help turning JavaScript On, click here.
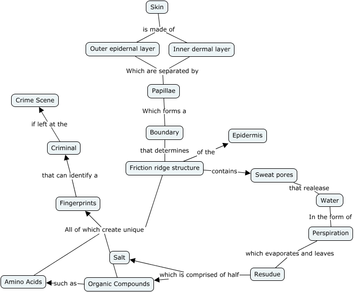
This Concept Map, created with IHMC CmapTools, has information related to: Fingerprints Skin, Water In the form of Perspiration, Outer epidernal layer Which are separated by Papillae, Papillae Which forms a Boundary, Inner dermal layer Which are separated by Papillae, Fingerprints that can identify a Criminal, Resudue which is comprised of half Organic Compounds, Boundary that determines Friction ridge structure, Resudue which is comprised of half Organic Compounds, Resudue which is comprised of half Salt, Skin is made of Outer epidernal layer, Amino Acids All of which create unique Fingerprints, Resudue which is comprised of half Salt, Friction ridge structure of the Epidermis, Criminal if left at the Crime Scene, Friction ridge structure All of which create unique Fingerprints, Skin is made of Inner dermal layer, Organic Compounds All of which create unique Fingerprints, Organic Compounds such as Amino Acids, Sweat pores that realease Water, Perspiration which evaporates and leaves Resudue