WARNING:
JavaScript is turned OFF. None of the links on this concept map will
work until it is reactivated.
If you need help turning JavaScript On, click here.
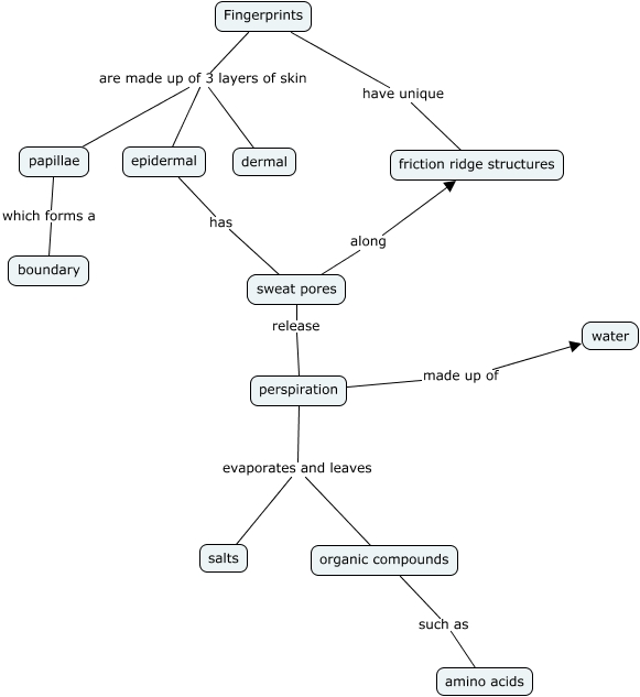
This Concept Map, created with IHMC CmapTools, has information related to: Finger Prints, sweat pores release perspiration, Fingerprints are made up of 3 layers of skin dermal, Fingerprints are made up of 3 layers of skin epidermal, perspiration evaporates and leaves salts, perspiration evaporates and leaves organic compounds, sweat pores along friction ridge structures, Fingerprints are made up of 3 layers of skin papillae, papillae which forms a boundary, perspiration made up of water, epidermal has sweat pores, Fingerprints have unique friction ridge structures, organic compounds such as amino acids