WARNING:
JavaScript is turned OFF. None of the links on this concept map will
work until it is reactivated.
If you need help turning JavaScript On, click here.
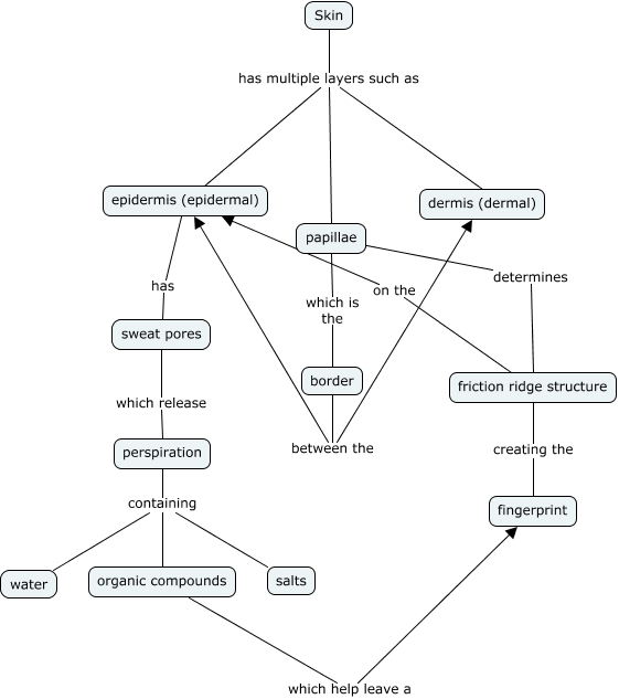
This Concept Map, created with IHMC CmapTools, has information related to: Skin, epidermis (epidermal) has sweat pores, border between the dermis (dermal), perspiration containing salts, sweat pores which release perspiration, papillae determines friction ridge structure, Skin has multiple layers such as dermis (dermal), perspiration containing organic compounds, organic compounds which help leave a fingerprint, friction ridge structure creating the fingerprint, perspiration containing water, papillae which is the border, Skin has multiple layers such as papillae, friction ridge structure on the epidermis (epidermal), border between the epidermis (epidermal), Skin has multiple layers such as epidermis (epidermal)