WARNING:
JavaScript is turned OFF. None of the links on this concept map will
work until it is reactivated.
If you need help turning JavaScript On, click here.
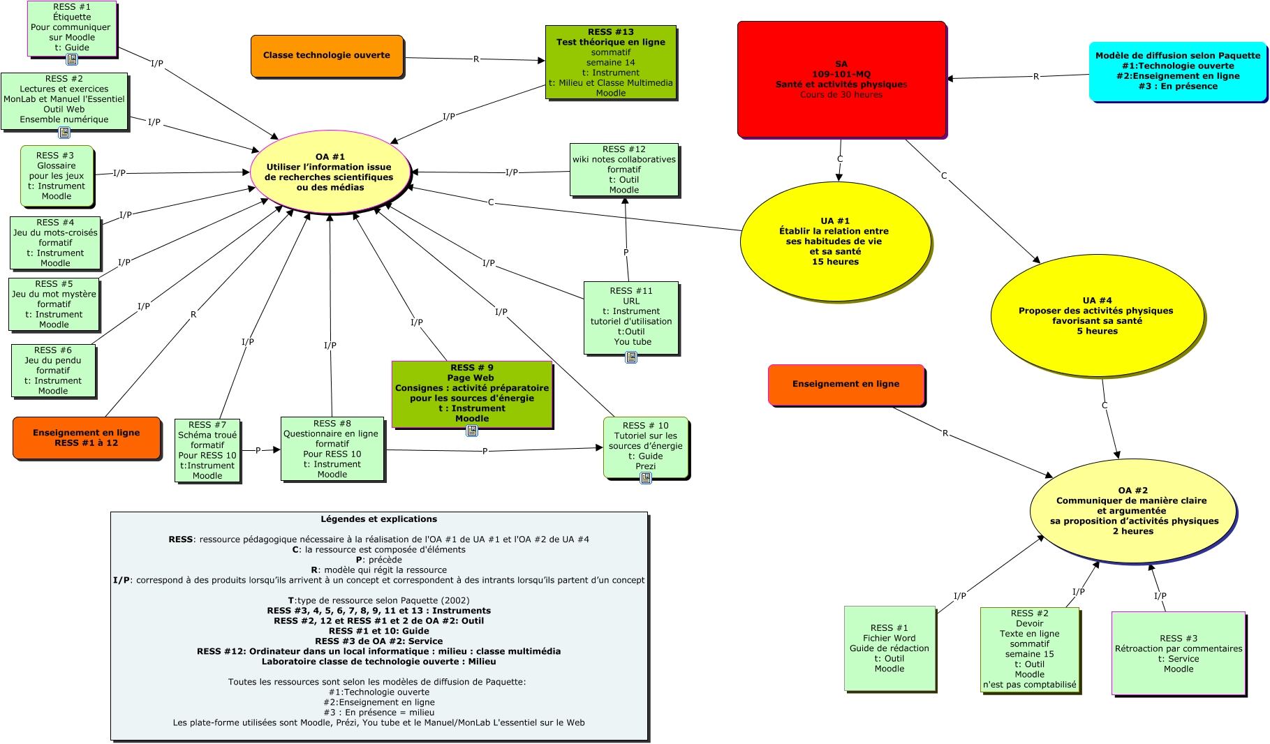
Cette carte de concepts créée avec IHMC CmapTools traite de: Johanne, RESS #5 Jeu du mot mystère formatif t: Instrument Moodle I/P OA #1 Utiliser l’information issue de recherches scientifiques ou des médias, UA #1 Établir la relation entre ses habitudes de vie et sa santé 15 heures C OA #1 Utiliser l’information issue de recherches scientifiques ou des médias, RESS #6 Jeu du pendu formatif t: Instrument Moodle I/P OA #1 Utiliser l’information issue de recherches scientifiques ou des médias, Enseignement en ligne RESS #1 à 12 R OA #1 Utiliser l’information issue de recherches scientifiques ou des médias, SA 109-101-MQ Santé et activités physiques Cours de 30 heures C UA #1 Établir la relation entre ses habitudes de vie et sa santé 15 heures, RESS #1 Fichier Word Guide de rédaction t: Outil Moodle I/P ????, RESS #2 Lectures et exercices MonLab et Manuel l'Essentiel Outil Web Ensemble numérique I/P OA #1 Utiliser l’information issue de recherches scientifiques ou des médias, RESS #2 Devoir Texte en ligne sommatif semaine 15 t: Outil Moodle n'est pas comptabilisé I/P OA #2 Communiquer de manière claire et argumentée sa proposition d’activités physiques 2 heures, RESS #13 Test théorique en ligne sommatif semaine 14 t: Instrument t: Milieu et Classe Multimedia Moodle I/P OA #1 Utiliser l’information issue de recherches scientifiques ou des médias, UA #4 Proposer des activités physiques favorisant sa santé 5 heures C OA #2 Communiquer de manière claire et argumentée sa proposition d’activités physiques 2 heures, Enseignement en ligne R OA #2 Communiquer de manière claire et argumentée sa proposition d’activités physiques 2 heures, RESS #7 Schéma troué formatif Pour RESS 10 t:Instrument Moodle I/P OA #1 Utiliser l’information issue de recherches scientifiques ou des médias, RESS #11 URL t: Instrument tutoriel d'utilisation t:Outil You tube P RESS #12 wiki notes collaboratives formatif t: Outil Moodle, SA 109-101-MQ Santé et activités physiques Cours de 30 heures C UA #4 Proposer des activités physiques favorisant sa santé 5 heures, RESS #3 Glossaire pour les jeux t: Instrument Moodle I/P OA #1 Utiliser l’information issue de recherches scientifiques ou des médias, RESS #8 Questionnaire en ligne formatif Pour RESS 10 t: Instrument Moodle P RESS # 10 Tutoriel sur les sources d’énergie t: Guide Prezi, Classe technologie ouverte R RESS #13 Test théorique en ligne sommatif semaine 14 t: Instrument t: Milieu et Classe Multimedia Moodle, RESS #8 Questionnaire en ligne formatif Pour RESS 10 t: Instrument Moodle I/P OA #1 Utiliser l’information issue de recherches scientifiques ou des médias, RESS #3 Rétroaction par commentaires t: Service Moodle I/P OA #2 Communiquer de manière claire et argumentée sa proposition d’activités physiques 2 heures, RESS #1 Étiquette Pour communiquer sur Moodle t: Guide I/P OA #1 Utiliser l’information issue de recherches scientifiques ou des médias