WARNING:
JavaScript is turned OFF. None of the links on this concept map will
work until it is reactivated.
If you need help turning JavaScript On, click here.
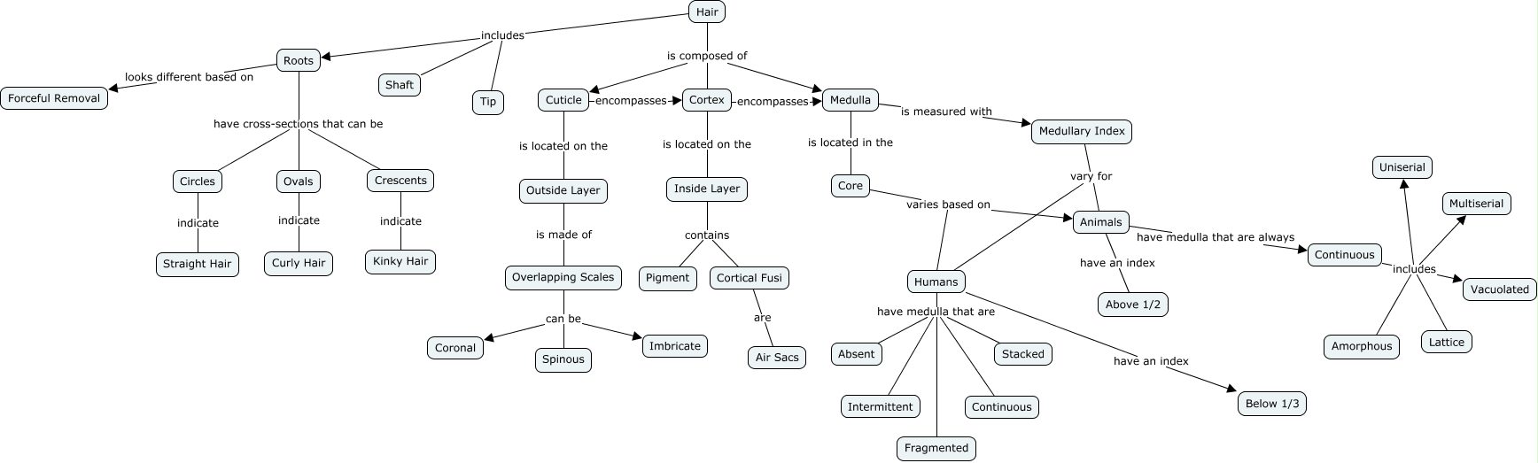
This Concept Map, created with IHMC CmapTools, has information related to: Hair, Roots looks different based on Forceful Removal, Continuous includes Multiserial, Overlapping Scales can be Coronal, Hair includes Shaft, Cuticle is located on the Outside Layer, Core varies based on Humans, Outside Layer is made of Overlapping Scales, Overlapping Scales can be Imbricate, Continuous includes Lattice, Humans have medulla that are Absent, Roots have cross-sections that can be Circles, Hair is composed of Cortex, Circles indicate Straight Hair, Medulla is located in the Core, Humans have an index Below 1/3, Overlapping Scales can be Spinous, Core varies based on Animals, Roots have cross-sections that can be Crescents, Ovals indicate Curly Hair, Roots have cross-sections that can be Ovals