WARNING:
JavaScript is turned OFF. None of the links on this concept map will
work until it is reactivated.
If you need help turning JavaScript On, click here.
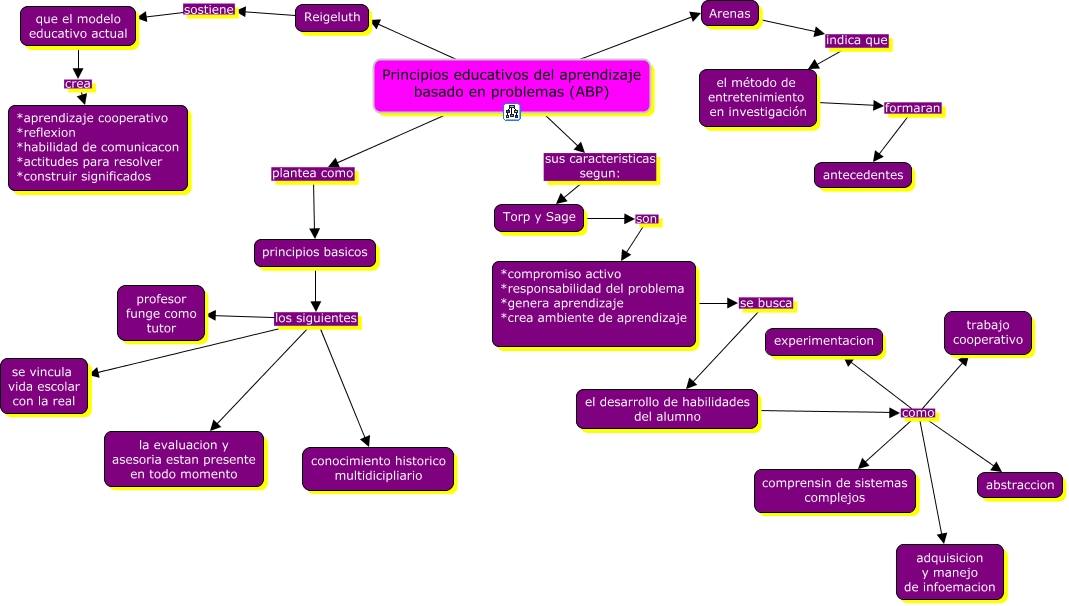
Este Cmap, tiene información relacionada con: C3-S1-Principios, Principios educativos del aprendizaje basado en problemas (ABP) Arenas, Reigeluth sostiene que el modelo educativo actual, Principios educativos del aprendizaje basado en problemas (ABP) sus caracteristicas segun: Torp y Sage, principios basicos los siguientes se vincula vida escolar con la real, el desarrollo de habilidades del alumno como trabajo cooperativo, principios basicos los siguientes conocimiento historico multidicipliario, el desarrollo de habilidades del alumno como adquisicion y manejo de infoemacion, Arenas indica que el método de entretenimiento en investigación, el desarrollo de habilidades del alumno como experimentacion, *compromiso activo *responsabilidad del problema *genera aprendizaje *crea ambiente de aprendizaje se busca el desarrollo de habilidades del alumno, Principios educativos del aprendizaje basado en problemas (ABP) plantea como principios basicos, el desarrollo de habilidades del alumno como abstraccion, que el modelo educativo actual crea *aprendizaje cooperativo *reflexion *habilidad de comunicacon *actitudes para resolver *construir significados, el desarrollo de habilidades del alumno como comprensin de sistemas complejos, principios basicos los siguientes la evaluacion y asesoria estan presente en todo momento, Principios educativos del aprendizaje basado en problemas (ABP) Reigeluth, principios basicos los siguientes profesor funge como tutor, el método de entretenimiento en investigación formaran antecedentes, Torp y Sage son *compromiso activo *responsabilidad del problema *genera aprendizaje *crea ambiente de aprendizaje