WARNING:
JavaScript is turned OFF. None of the links on this concept map will
work until it is reactivated.
If you need help turning JavaScript On, click here.
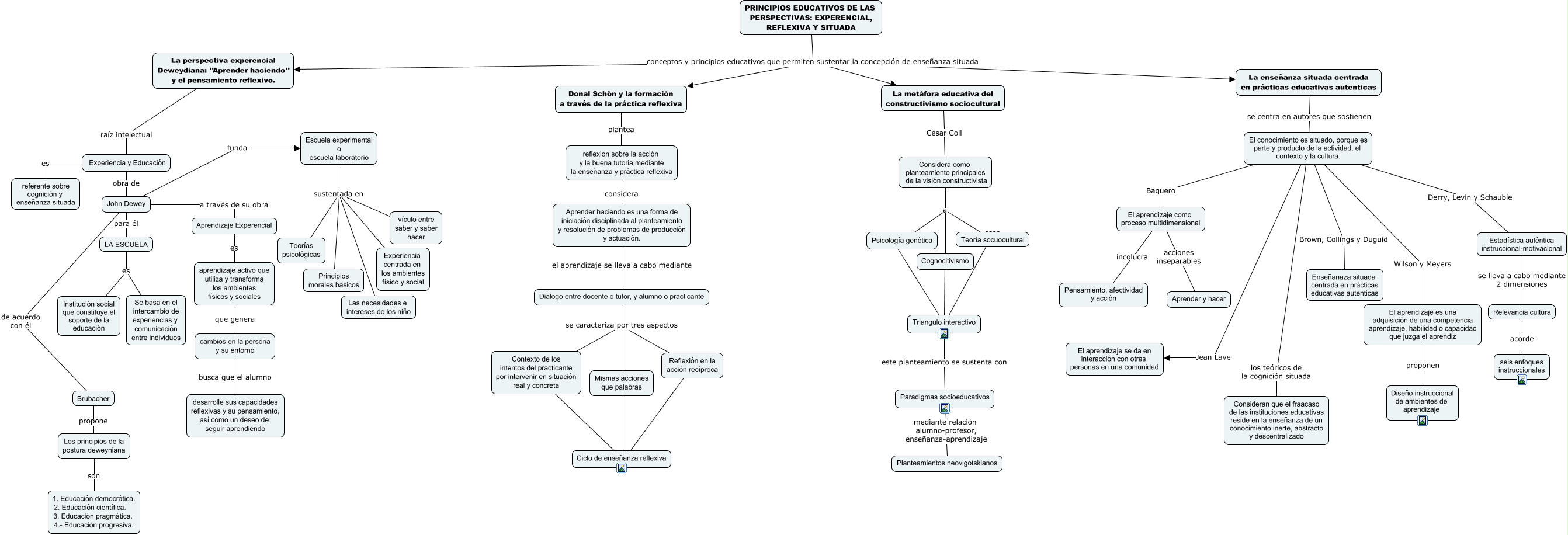
Este Cmap, tiene información relacionada con: Capítulo 1, Ciclo de enseñanza reflexiva ???? Contexto de los intentos del practicante por intervenir en situación real y concreta, John Dewey a través de su obra Aprendizaje Experencial, Triangulo interactivo ???? Psicología genética, reflexion sobre la acción y la buena tutoria mediante la enseñanza y práctica reflexiva considera Aprender haciendo es una forma de iniciación disciplinada al planteamiento y resolución de problemas de producción y actuación., Paradigmas socioeducativos mediante relación alumno-profesor, enseñanza-aprendizaje Planteamientos neovigotskianos, Escuela experimental o escuela laboratorio sustentada en Teorías psicológicas, PRINCIPIOS EDUCATIVOS DE LAS PERSPECTIVAS: EXPERENCIAL, REFLEXIVA Y SITUADA conceptos y principios educativos que permiten sustentar la concepción de enseñanza situada La metáfora educativa del constructivismo sociocultural, PRINCIPIOS EDUCATIVOS DE LAS PERSPECTIVAS: EXPERENCIAL, REFLEXIVA Y SITUADA conceptos y principios educativos que permiten sustentar la concepción de enseñanza situada La perspectiva experencial Deweydiana: "Aprender haciendo" y el pensamiento reflexivo., Triangulo interactivo ???? Cognocitivismo, Experiencia y Educación es referente sobre cognición y enseñanza situada, Los principios de la postura deweyniana son 1. Educación democrática. 2. Educación científica. 3. Educación pragmática. 4.- Educación progresiva., Considera como planteamiento principales de la visión constructivista a Teoría socuocultural, El aprendizaje como proceso multidimensional acciones inseparables Aprender y hacer, PRINCIPIOS EDUCATIVOS DE LAS PERSPECTIVAS: EXPERENCIAL, REFLEXIVA Y SITUADA conceptos y principios educativos que permiten sustentar la concepción de enseñanza situada La enseñanza situada centrada en prácticas educativas autenticas, Considera como planteamiento principales de la visión constructivista a Psicología genética, Relevancia cultura acorde seis enfoques instruccionales, cambios en la persona y su entorno busca que el alumno desarrolle sus capacidades reflexivas y su pensamiento, así como un deseo de seguir aprendiendo, El conocimiento es situado, porque es parte y producto de la actividad, el contexto y la cultura. los teóricos de la cognición situada Consideran que el fraacaso de las instituciones educativas reside en la enseñanza de un conocimiento inerte, abstracto y descentralizado, Considera como planteamiento principales de la visión constructivista a Cognocitivismo, El conocimiento es situado, porque es parte y producto de la actividad, el contexto y la cultura. Wilson y Meyers El aprendizaje es una adquisición de una competencia aprendizaje, habilidad o capacidad que juzga el aprendiz