WARNING:
JavaScript is turned OFF. None of the links on this concept map will
work until it is reactivated.
If you need help turning JavaScript On, click here.
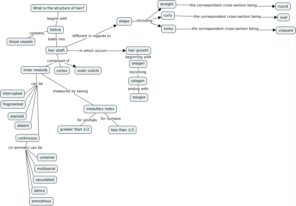
This Concept Map, created with IHMC CmapTools, has information related to: Hair, continuous (in animals) can be uniserial, medullary index for humans less than 1/3, medullary index for animals greater than 1/2, shape including curly, shape including straight, hair shaft composed of cortex, hair shaft composed of inner medulla, inner medulla can be fragmented, inner medulla can be continuous, inner medulla can be interrupted, What is the structure of hair? begins with follicle, inner medulla can be absent, inner medulla can be stacked, continuous (in animals) can be vacuolated, hair shaft in which occurs hair growth, continuous (in animals) can be multiserial, follicle contains blood vessels, anagen becoming catagen, curly the correspondent cross-section being oval, continuous (in animals) can be lattice