WARNING:
JavaScript is turned OFF. None of the links on this concept map will
work until it is reactivated.
If you need help turning JavaScript On, click here.
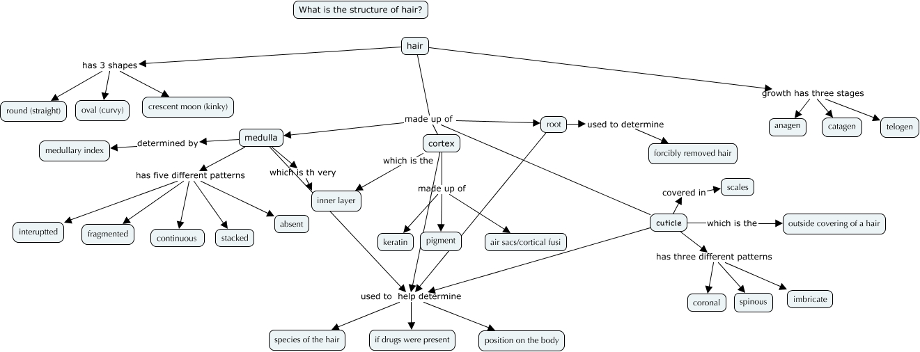
This Concept Map, created with IHMC CmapTools, has information related to: Hair Concept Map, root used to help determine species of the hair, medulla has five different patterns interuptted, root used to help determine if drugs were present, medulla has five different patterns fragmented, cuticle used to help determine position on the body, medulla used to help determine position on the body, medulla has five different patterns continuous, medulla used to help determine if drugs were present, cortex made up of keratin, hair has 3 shapes round (straight), cortex used to help determine if drugs were present, medulla used to help determine species of the hair, hair made up of root, cortex which is the inner layer, root used to help determine position on the body, cuticle has three different patterns coronal, medulla has five different patterns stacked, hair has 3 shapes oval (curvy), cuticle has three different patterns imbricate, hair has 3 shapes crescent moon (kinky)