WARNING:
JavaScript is turned OFF. None of the links on this concept map will
work until it is reactivated.
If you need help turning JavaScript On, click here.
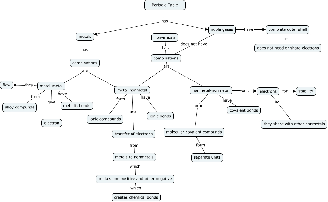
This Concept Map, created with IHMC CmapTools, has information related to: Chemical Bonding CMAP, combinations are metal-nonmetal, nonmetal-nonmetal want electrons, nonmetal-nonmetal form molecular covalent compunds, noble gases does not have combinations, combinations are metal-nonmetal, electrons for stability, metal-metal give electron, combinations are nonmetal-nonmetal, metals to nonmetals which makes one positive and other negative, non-metals has combinations, metal-nonmetal form ionic compounds, transfer of electrons from metals to nonmetals, makes one positive and other negative which creates chemical bonds, complete outer shell so does not need or share electrons, metal-metal they flow, metals has combinations, combinations are metal-metal, Periodic Table has noble gases, Periodic Table has metals, metal-nonmetal have ionic bonds