WARNING:
JavaScript is turned OFF. None of the links on this concept map will
work until it is reactivated.
If you need help turning JavaScript On, click here.
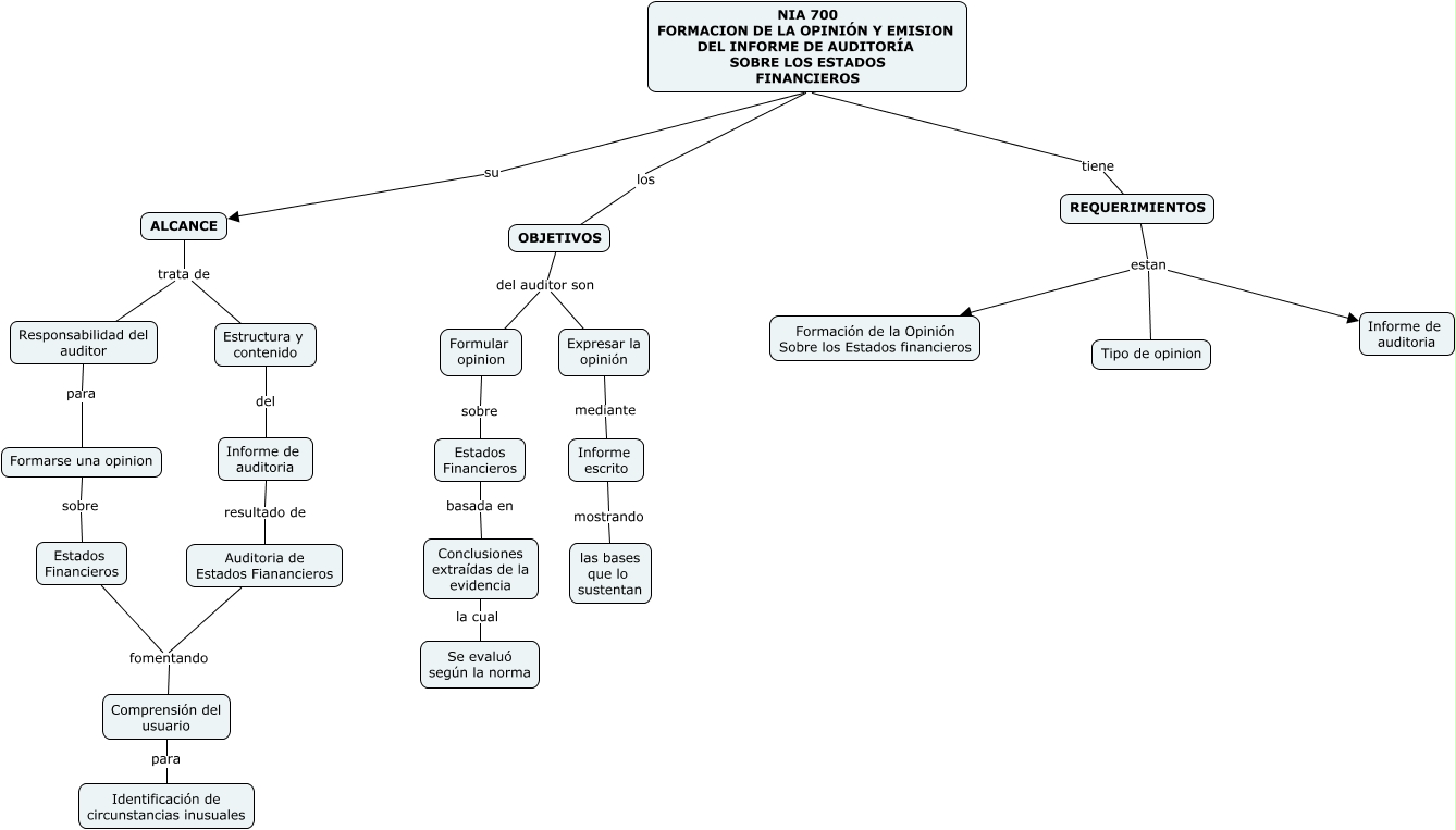
Este Cmap, tiene información relacionada con: NIA 700 UNIMINUTO, REQUERIMIENTOS estan Tipo de opinion, ALCANCE trata de Estructura y contenido, Formarse una opinion sobre Estados Financieros, Estados Financieros basada en Conclusiones extraídas de la evidencia, Auditoria de Estados Fianancieros fomentando Comprensión del usuario, Conclusiones extraídas de la evidencia la cual Se evaluó según la norma, REQUERIMIENTOS estan Informe de auditoria, Estados Financieros fomentando Comprensión del usuario, Estructura y contenido del Informe de auditoria, Formular opinion sobre Estados Financieros, OBJETIVOS del auditor son Formular opinion, REQUERIMIENTOS estan Formación de la Opinión Sobre los Estados financieros, NIA 700 FORMACION DE LA OPINIÓN Y EMISION DEL INFORME DE AUDITORÍA SOBRE LOS ESTADOS FINANCIEROS tiene REQUERIMIENTOS, Comprensión del usuario para Identificación de circunstancias inusuales, NIA 700 FORMACION DE LA OPINIÓN Y EMISION DEL INFORME DE AUDITORÍA SOBRE LOS ESTADOS FINANCIEROS los OBJETIVOS, ALCANCE trata de Responsabilidad del auditor, Responsabilidad del auditor para Formarse una opinion, OBJETIVOS del auditor son Expresar la opinión, Expresar la opinión mediante Informe escrito, Informe escrito mostrando las bases que lo sustentan