WARNING:
JavaScript is turned OFF. None of the links on this concept map will
work until it is reactivated.
If you need help turning JavaScript On, click here.
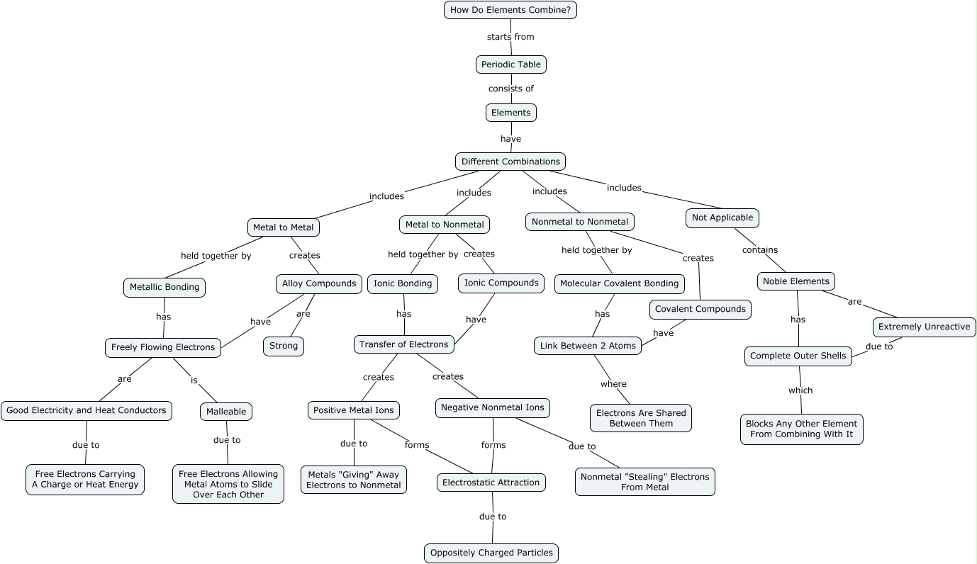
This Concept Map, created with IHMC CmapTools, has information related to: Element Combinations, Elements have Different Combinations, Negative Nonmetal Ions forms Electrostatic Attraction, Positive Metal Ions forms Electrostatic Attraction, Noble Elements has Complete Outer Shells, Transfer of Electrons creates Positive Metal Ions, Freely Flowing Electrons are Good Electricity and Heat Conductors, Metal to Metal held together by Metallic Bonding, Different Combinations includes Not Applicable, Molecular Covalent Bonding has Link Between 2 Atoms, Alloy Compounds have Freely Flowing Electrons, Noble Elements are Extremely Unreactive, Transfer of Electrons creates Negative Nonmetal Ions, How Do Elements Combine? starts from Periodic Table, Alloy Compounds are Strong, Freely Flowing Electrons is Malleable, Nonmetal to Nonmetal held together by Molecular Covalent Bonding, Metal to Nonmetal held together by Ionic Bonding, Covalent Compounds have Link Between 2 Atoms, Different Combinations includes Metal to Nonmetal, Electrostatic Attraction due to Oppositely Charged Particles